Figure 5
From: Simple diagnosis of cancer by detecting CEA and CYFRA 21-1 in saliva using electronic sensors

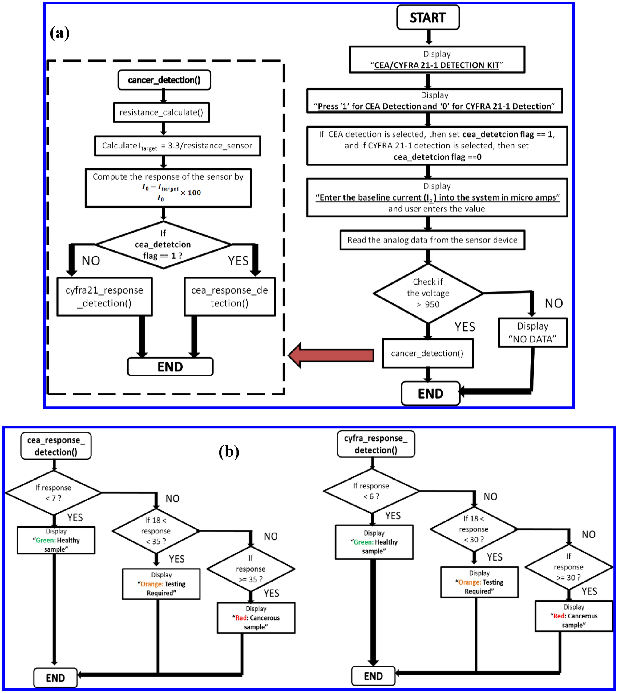
(a) Flowchart of the algorithm developed for the prediction of CEA/CYFRA 21-1 concentration. (b) Subroutines for the main flowchart.
From: Simple diagnosis of cancer by detecting CEA and CYFRA 21-1 in saliva using electronic sensors

(a) Flowchart of the algorithm developed for the prediction of CEA/CYFRA 21-1 concentration. (b) Subroutines for the main flowchart.