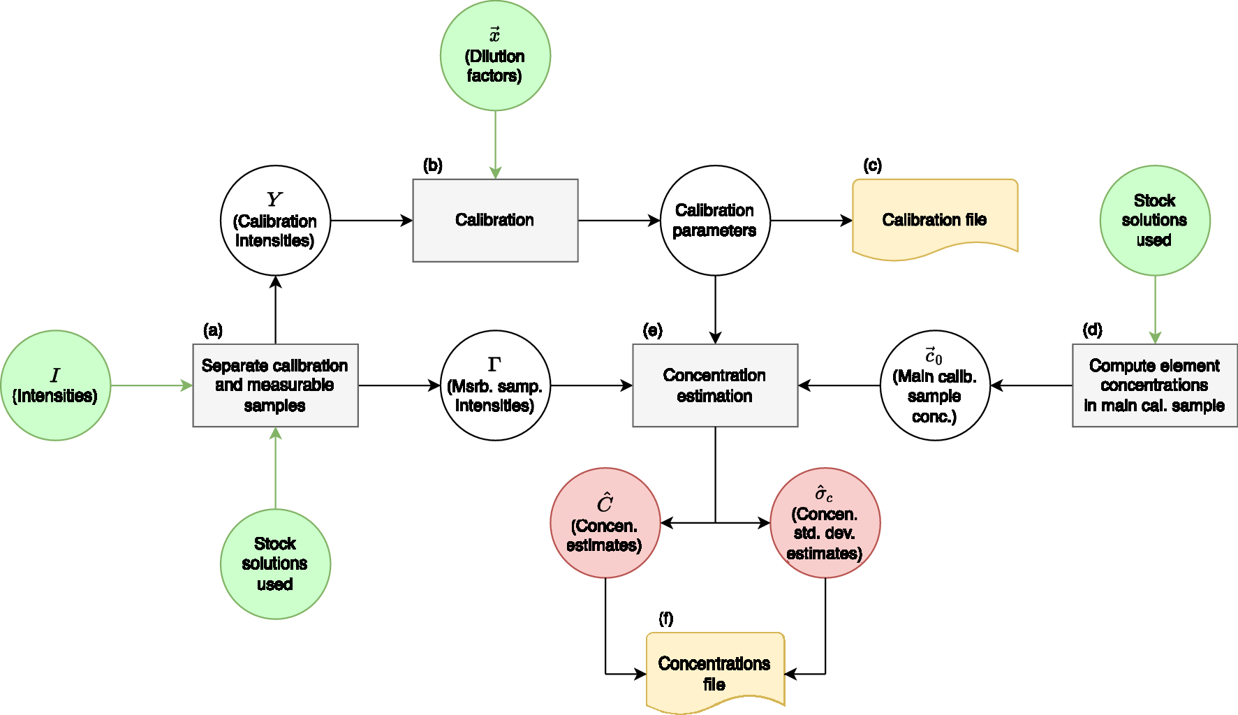
Figure 2

Diagram of the compressed calibration method as implemented in the analysis of bioleachates. Each phase indicated by letters a) to f) is explained in the methods section “ICP-MS post-measurement compressed calibration”.

Diagram of the compressed calibration method as implemented in the analysis of bioleachates. Each phase indicated by letters a) to f) is explained in the methods section “ICP-MS post-measurement compressed calibration”.