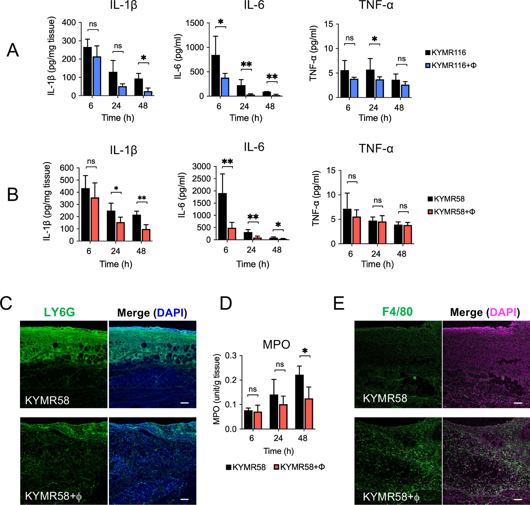
Figure 6

Effects of phiMR003 on the inflammatory responses induced by MRSA. Samples were prepared at 24 h after infection with KYMR116 or KYMR58 followed by the administration of phiMR003 (KYMR116 +ϕ or KYMR58 + ϕ) or SM buffer (KYMR116 or KYMR58) to the mice. IL-1β, IL-6, and TNF-α in the samples were quantified by ELISA (n = 5) after infection with KYMR116 (A) and KYMR58 (B). Error bars indicate the standard errors of the means (SEMs). *, P < 0.05; **, P < 0.01. Representative data from three repeated experiments are shown. The detection of neutrophils (C) and macrophages in mouse skin tissue (E) by immunofluorescent staining with anti-Ly-6G (green) and anti-F4/80 (green) antibodies. Nuclei are stained with DAPI (blue or magenta). Neutrophils in the tissues were quantified by myeloperoxidase assay (D). Scale bars, 100 µm.