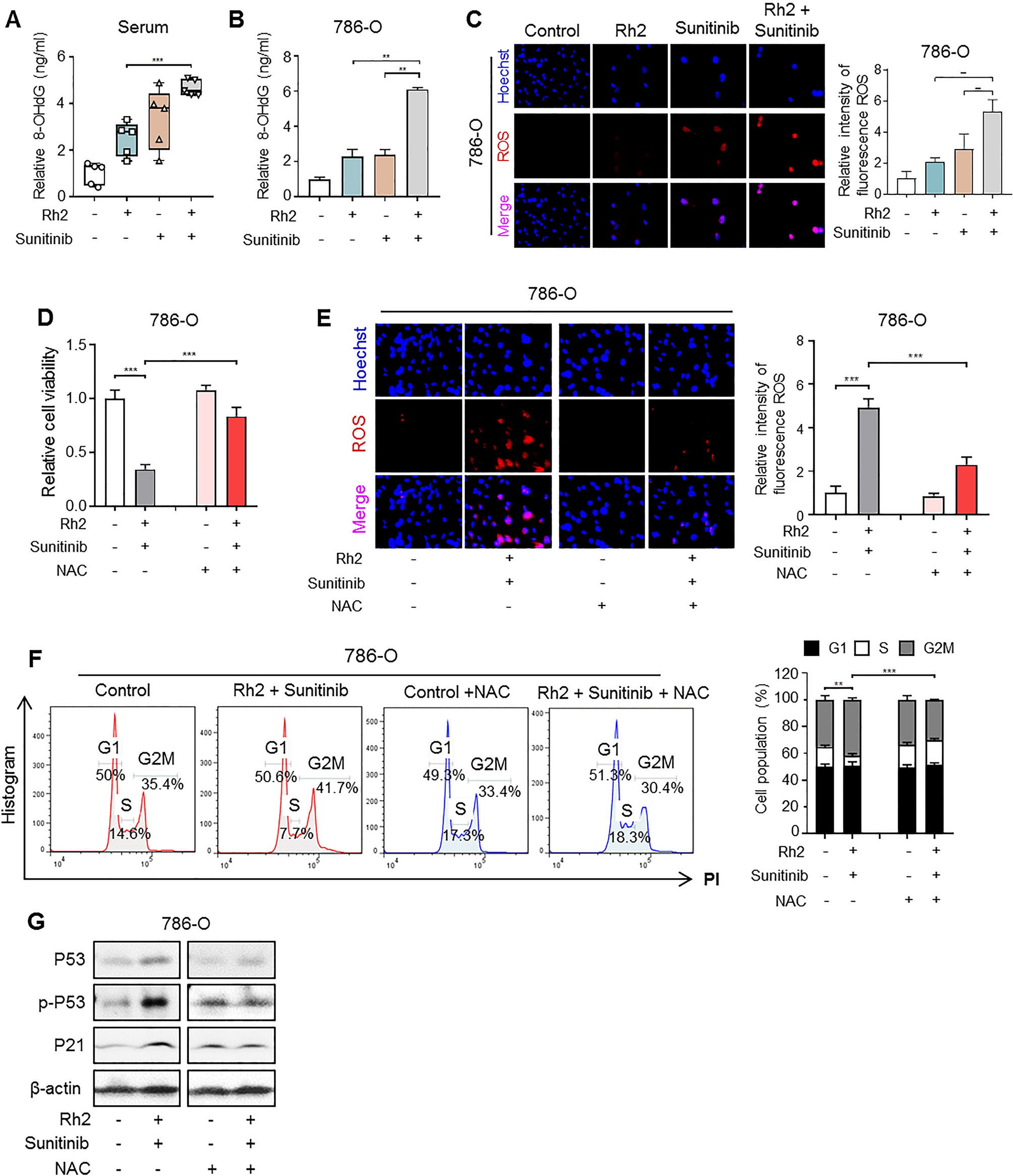
Figure 4

ROS generated by ginsenoside and sunitinib increases levels of 8-OHdG, an oxidative DNA damage marker, in 786-O cells. (A) Levels of 8-OHdG in serum samples of xenograft mice were measured by competitive ELISA (***p < 0.001). (n = 5). (B) 8-OHdG levels of 786-O cells treated with Rh2 and sunitinib (**p < 0.01). Perform at least three biological repeats (n = 3). (C) Fluorescent images of ROS (red) were evaluated in live cells treated with Rh2 and sunitinib. Hoechst (blue) was used as a counter stain. (400 × magnification). (D) Changes in cell viability when NAC, a ROS inhibitor, is administered with Rh2 and sunitinib. NAC (5 mM), Rh2 (10 μM), and sunitinib (10 μM) (***p < 0.001). (n = 3). (E) ROS induced by sunitinib and Rh2 was alleviated by treatment with NAC. Measurements were taken 24 h after administration of the drug with a fluorescence microscope. (400 × magnification). (F) Cell cycle analysis by flow cytometry of 786-O cells treated with Rh2, sunitinib, and NAC. Histogram data from the cell analysis are quantified and graphed. (n = 3). (G) Western blot analyses to evaluate the expressions of the indicated proteins in 786-O cells that were treated with Rh2, sunitinib, and NAC. We confirmed that the protein expressions of cell cycle arrest markers were reduced by NAC. (n = 3).