Figure 2
From: Novel method for detecting complement C3 deposition on Staphylococcus aureus

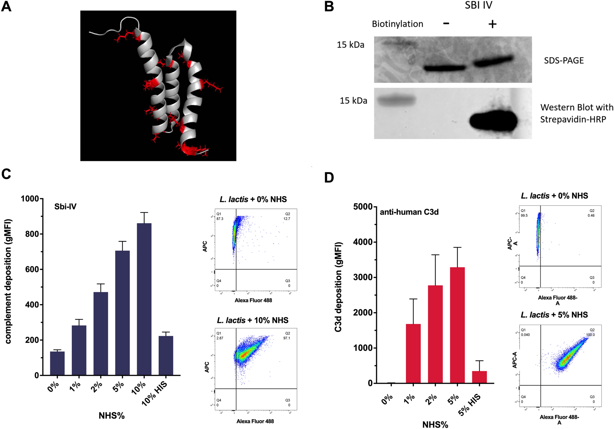
Purification and biotinylation of Sbi-IV and detection of complement deposition on non-pathogenic L. lactis. (A) Ribbon representation of Sbi-IV with lysines coloured in red (Protein Data Bank accession code 2JVH; figure prepared using PyMOL29. (B) SDS-PAGE and western blot analysis of biotinylated and non-biotinylated Sbi-IV. The SDS-PAGE gel has been stained with Coomassie, and the western blot has been probed with Streptavidin-HRP. (C,D) L. lactis has been incubated with increasing concentrations of normal human serum diluted in GVB++ buffer. (C) Geometric mean fluorescence intensity (gMFI) of complement deposition using biotinylated SBI-IV probe and (D) polyclonal rabbit anti-human C3d measured using a BD FACS Canto flow cytometer.