Figure 3
From: Novel method for detecting complement C3 deposition on Staphylococcus aureus

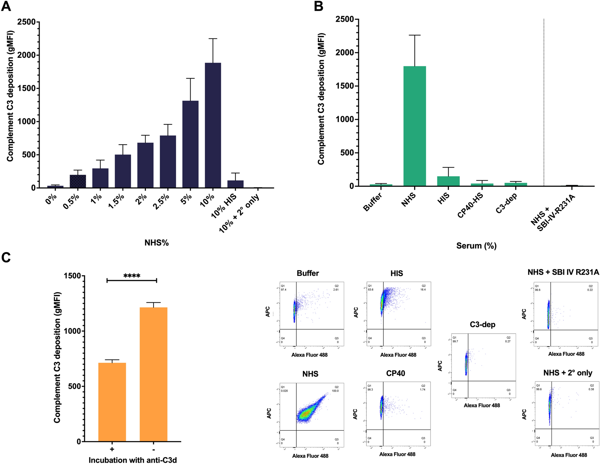
Labelled Sbi-IV detects complement C3 deposition on the S. aureus surface. (A) S. aureus strain JE2 was incubated with either increasing concentrations of normal human serum (NHS), 10% heat-inactivated human serum (HIS) or GVB++ buffer and probed with biotin-labelled Sbi-IV and streptavidin-AF488 with geometric mean fluorescence intensity (gMFI) measured using flow cytometry. (B) JE2 opsonised with either 10% NHS, 10% HIS; 10% C3-depleted serum (C3-dep) or 10% NHS treated with compstatin (CP40-HS; 50 µM). Complement C3 deposition detected using biotin-labelled Sbi-IV and streptavidin-AF488. JE2 was opsonised in 10% NHS and probed with biotin-labelled Sbi-IVR231A and streptavidin-AF488. Representative FACS scatter plots are shown for each of the conditions outline above. (C) JE2Δsbi spa::Tn was opsonised in 10% NHS and incubated with polyclonal anti-human C3d antibody or not, washed and further probed with biotin-labelled Sbi-IV and streptavidin-AF488 with geometric mean fluorescence intensity (gMFI) measured using flow cytometry. Statistical differences were calculated (C) using an unpaired T-test. ****p < 0.0001.