Figure 3
From: Glycosphingolipid GM3 prevents albuminuria and podocytopathy induced by anti-nephrin antibody

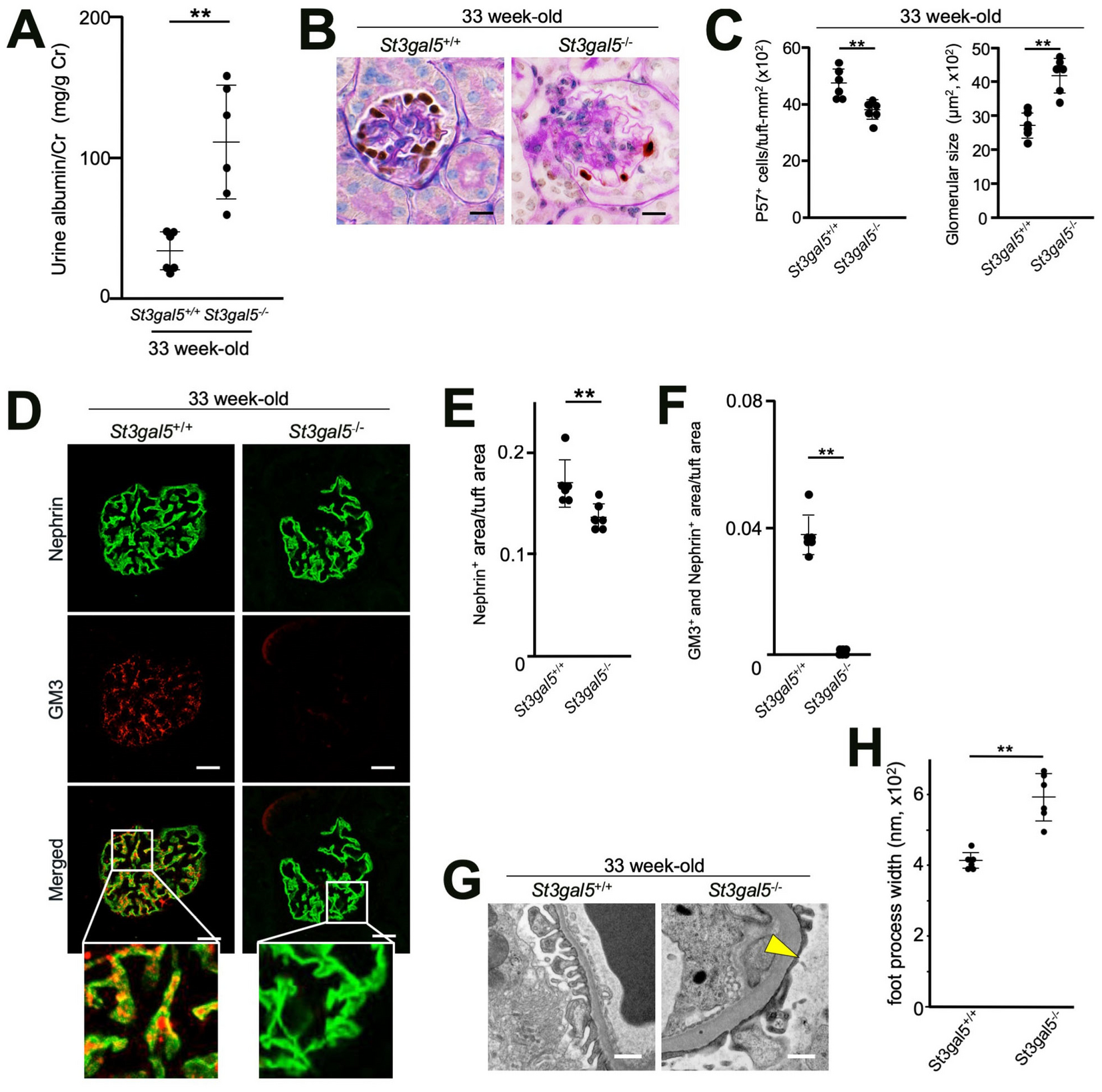
Podocytopathy in aged GM3 synthase gene knockout (St3gal5−/−) mice. (A) Scatter diagram showing urine albumin to creatinine. **P < 0.01 vs. wild-type (St3gal5+/+) mice. (B) p57 (podocyte marker, brown) and PAS staining of glomeruli. Scale bars: 20 µm. (C) Bar graphs showing p57 + cells/tuft (left) and glomerular size (right). **P < 0.01 vs. St3gal5+/+. (D) Immunofluorescence staining images of glomeruli. Scale bars: 20 µm. Nephrin (green) and GM3 (red) merged areas (yellow) highlighted in enlarged images. (E) Scatter diagram showing nephrin fluorescence area/tuft area, (F) GM3 and nephrin merged fluorescence area/tuft area. **P < 0.01 vs. St3gal5+/+. (G) Images of podocyte foot processes by transmission electron microscopy. Yellow arrowhead showing areas of foot process effacement. Scale bars: 10 µm. (H) Scatter diagram showing quantification of foot process effacement. **P < 0.01 vs. St3gal5+/+. Twenty glomeruli per mouse were analyzed in each group. Statistical analyses were performed from mice (n = 6) in each group.