Figure 4
From: Glycosphingolipid GM3 prevents albuminuria and podocytopathy induced by anti-nephrin antibody

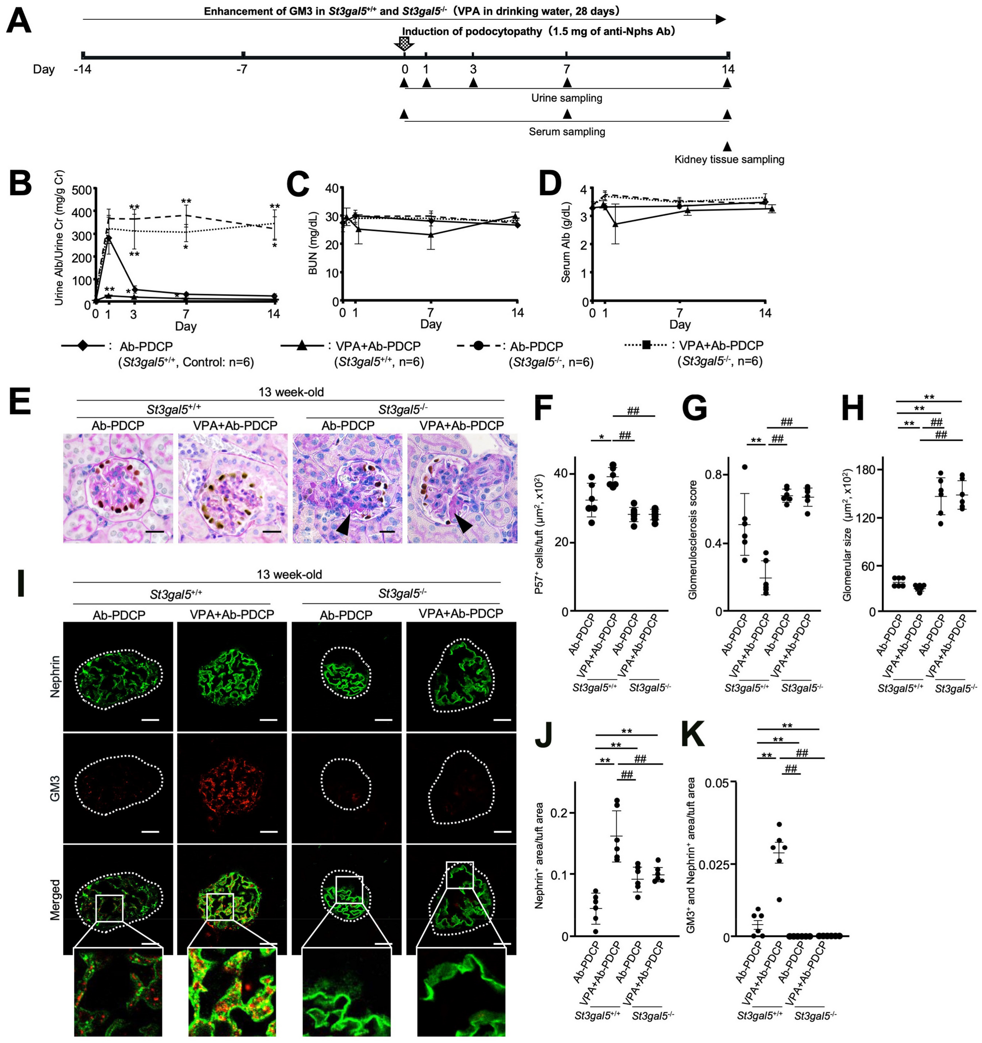
No preventive effect by administration of VPA in young GM3 synthase gene knockout (St3gal5−/−) mice. (A) Schedule for podocytopathy prevention test using VPA. (B) Line graph showing urine albumin to creatinine, (C) urea nitrogen (BUN), (D) serum albumin (c). 1.5 mg of anti-nephrin antibody (anti-Nphs Ab)-induced podocytopathy (Ab-PDCP), and VPA + 1.5 mg of anti-Nphs Ab-induced podocytopathy (VPA + Ab-PDCP) in St3gal5+/+ and St3gal5−/− mice are shown as a solid line with diamond, a solid line with triangle, dashed line with circle and dotted line with square, respectively. *P < 0.05; **P < 0.01 vs. St3gal5+/+. (E) p57 (podocyte marker, brown) and PAS staining of glomeruli. Arrowhead showing glomerulosclerosis. Scale bars: 20 µm. (F) Scatter diagram showing p57 + cells/tuft, (G) glomerulosclerosis score, and (H) glomerular size, respectively. Twenty glomeruli per mouse were analyzed in each dot. *P < 0.05; **P < 0.01 vs. Ab-PDCP in St3gal5+/+, ##P < 0.01 vs. VPA + Ab-PDCP in St3gal5+/+. (I) Immunofluorescence staining images of glomeruli. Scale bars: 20 µm. Nephrin (green) and GM3 (red) merged areas (yellow) highlighted in enlarged images. (J) Scatter diagram showing nephrin (green) fluorescence area/tuft area, (K) GM3 (red) and nephrin (green) merged fluorescence area/tuft area. **P < 0.01 vs. Ab-PDCP in St3gal5+/+, ##P < 0.01 vs. VPA + Ab-PDCP in St3gal5+/+. Statistical analyses were performed from mice (n = 6) in each group.