Figure 1
From: Potential biomarkers and immune characteristics of small bowel adenocarcinoma

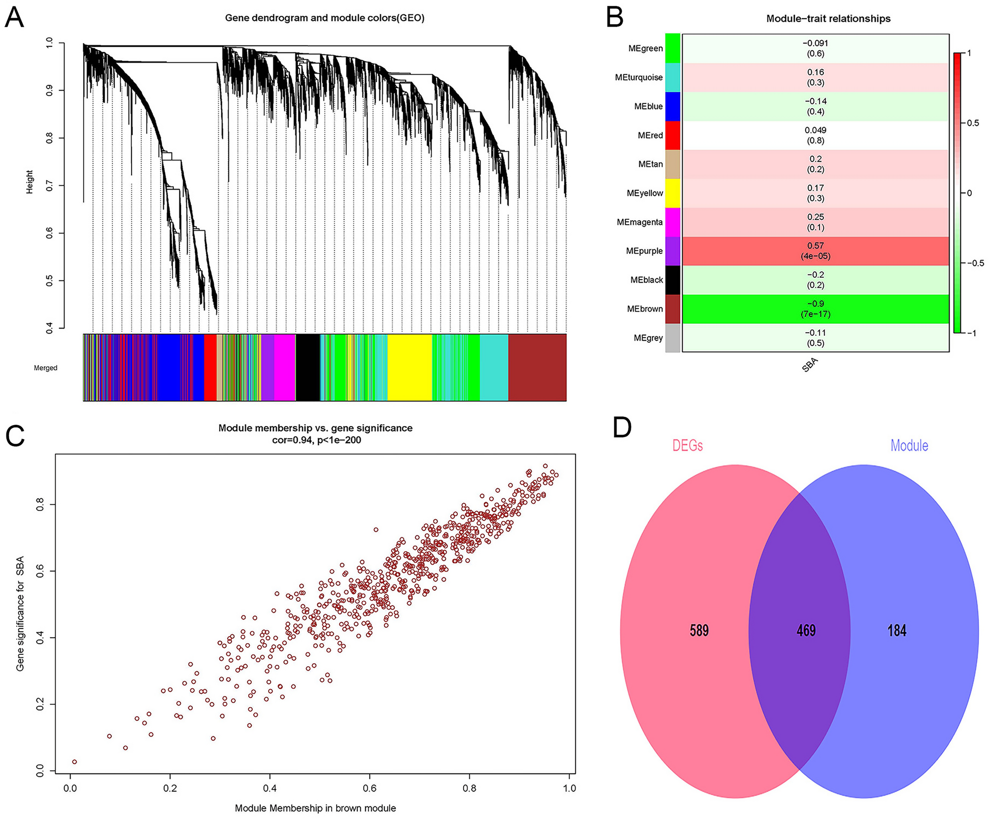
Weighted gene co-expression network analysis and Venn diagram. (A) Gene co-expression modules, represented by different colors under the gene tree. (B) Heatmap of the association between modules and SBA. The brown module was significantly correlated with SBA. The numbers inside and outside of the brackets represent p-values and correlation coefficients, respectively. (C) Correlation plot between MM (X-axis) and (GS) (Y-axis) of genes contained in the blue module. (D) Venn diagram showing overlapping genes between the DEGs and the genes in the brown module. SBA small bowel adenocarcinoma, GS gene significance, MM module membership. Color images are available online; DEGs, differentially expressed genes.