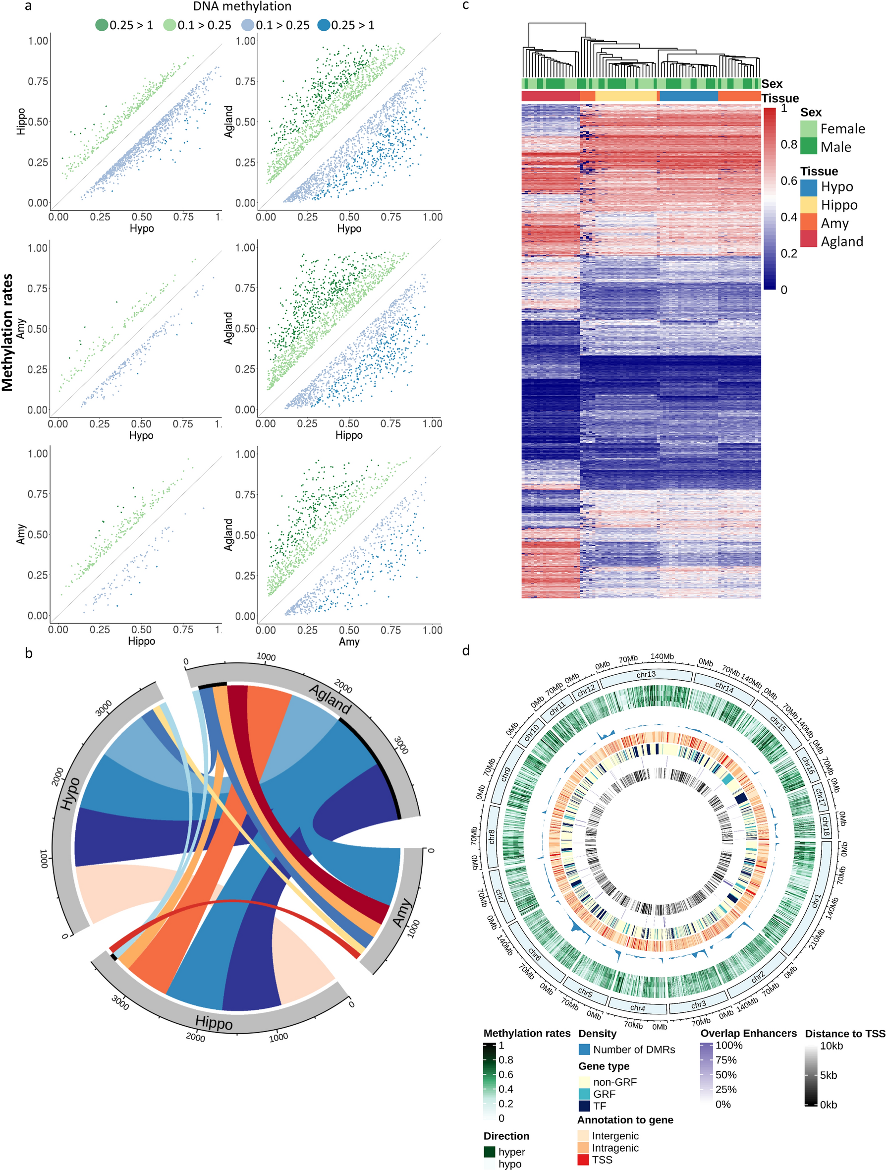
Figure 3

DMRs across Hypo, Hippo, Amy, and Agland. (a) Scatter plots of DMR methylation pairwise comparisons (> 10 meCpGs, mean methylation rate > 0.1, and q-value < 0.05). Green and blue indicate an increase or decrease in methylation compared across tissues, respectively (> = 0.1, light, > = 0.25, dark). (b) Circos plot63 displaying 85% (4959/5787) of the total overlapping DMRs detected across pairwise tissue comparisons (Supplementary Table S9). Thick inner black line indicate overlaps of non-unique to pair DMRs. Only overlaps greater than 95 are shown. (c) Hierarchical clustering of samples based on DMR’s mean methylation rates per sample. (d) Circos plot63 displaying DMR's methylation rates and annotation across chromosomes. From outside to inside of the plot: mean methylation rates for Hypo, Hippo, Amy, and Agland (green, hypomethylated: light, hypermethylated: dark), the genomic density of regions (fraction of DMRs per chromosome), annotation to gene, type of gene (TF, GRF, other), annotation to enhancers in pigs13, and distance to TSS.