Figure 5
From: The first complete genome of the simian malaria parasite Plasmodium brasilianum

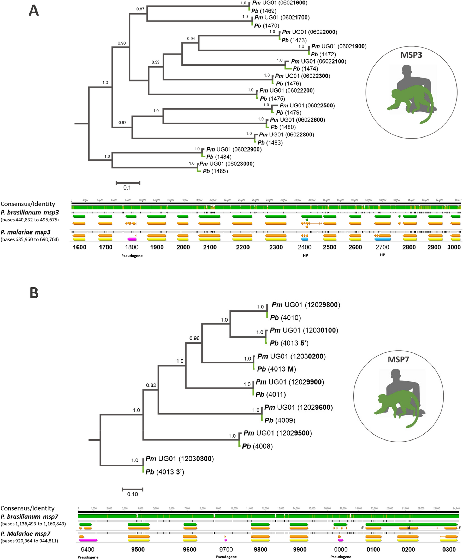
Phylogenetic distances and genome organization of msp3 and msp7 regions. Multiple sequence alignment was performed using members of the merozoite surface protein (msp) genes and a phylogenetic tree was generated using the Bayesian method implemented in MrBayes v3.2.6. (A) Phylogenetic tree (top) from a sequence alignment using 12 P. malariae msp3 genes and their corresponding sequence matches in P. brasilianum. Branches from P. malariae genes are grey with their unique ID label shown in bold, and branches from P. brasilianum are green. Genome browsers snapshot (bottom) of the msp3 region from both species. Genes demonstrated in the phylogenetic tree are in bold. Consensus between the two genomes is shown at the top of the browser shot with differences depicted as dips in the green heatmap and as black marks in the grey tracks for each species. (B) Phylogenetic tree (top) and genome browser snapshot (bottom) from a multiple sequence alignment using 6 P. malariae msp7 genes and their corresponding sequence matches in P. brasilianum. (Pm = Plasmodium malariae, Pb = Plasmodium brasilianum; Green = P. brasilianum genes, orange = coding sequences, yellow = P. malariae protein coding genes, pink = P. malariae pseudogenes, blue (HP) = P. malariae hypothetical proteins; 5′ = 5′ end coding sequence, M = middle coding sequence, 3′ = 3′ end coding sequence).