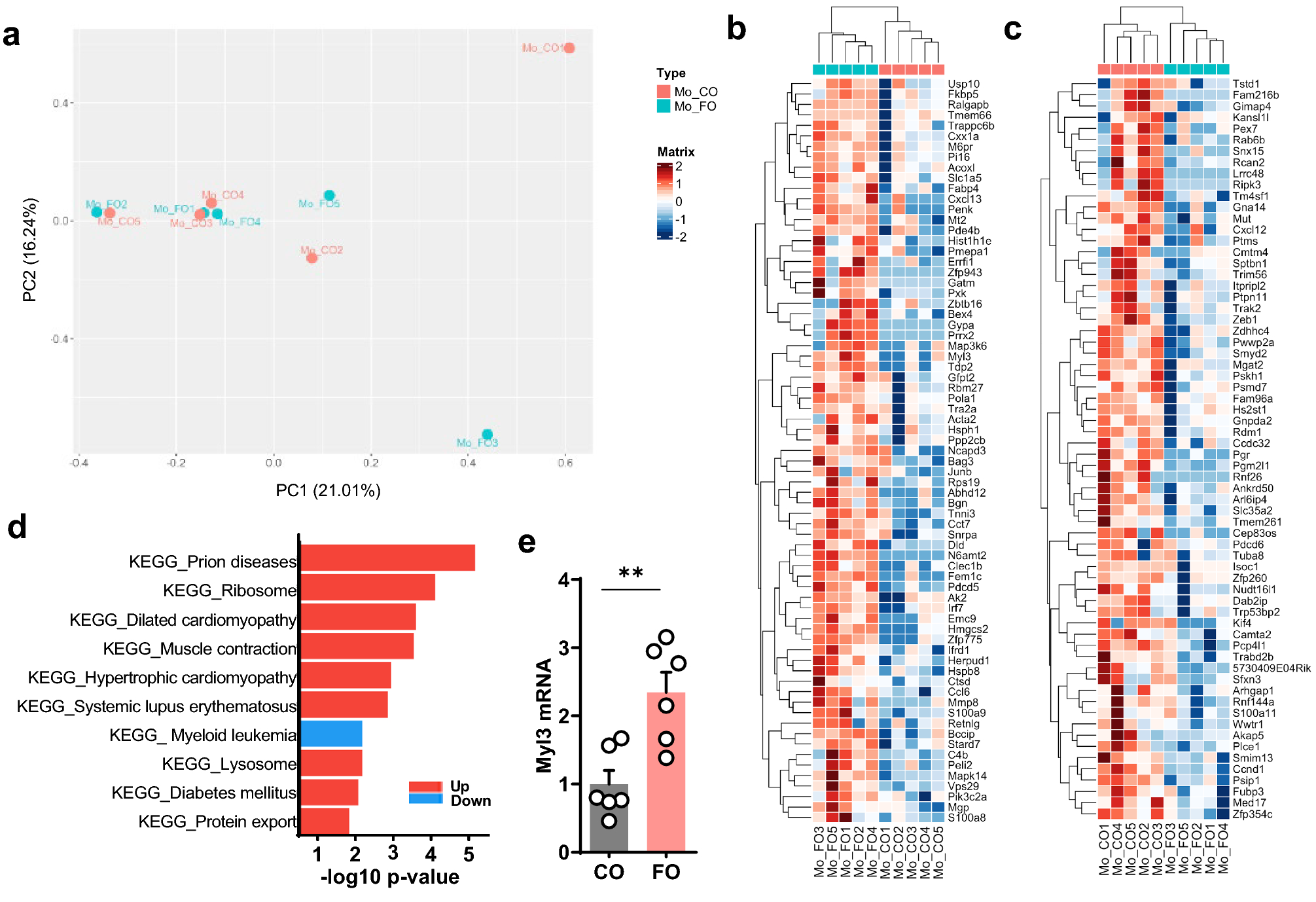
Figure 3

Lung transcriptomes from mice fed with n-3-PUFA diet. Clustering of lung transcriptomes and differential gene expression from FO or CO fed mice. RNA-sequencing was performed on RNA isolated from lung tissue after 8 weeks. (a) Principal component analysis (PCA) from whole lung. Differential gene expression analysis, comparison is of FO and CO groups. (b) Genes relatively upregulated in the FO group. (c) Genes relatively downregulated in the FO group. (d) Summary of KEGG pathways associated with differentially expressed genes (p < 0.05), comparison is of FO vs CO groups with upregulated in red and downregulated pathways in blue. (e) Expression of Myl3 in lungs from mice from independent experiments by Real-Time PCR. **p < 0.001 (unpaired T-test).