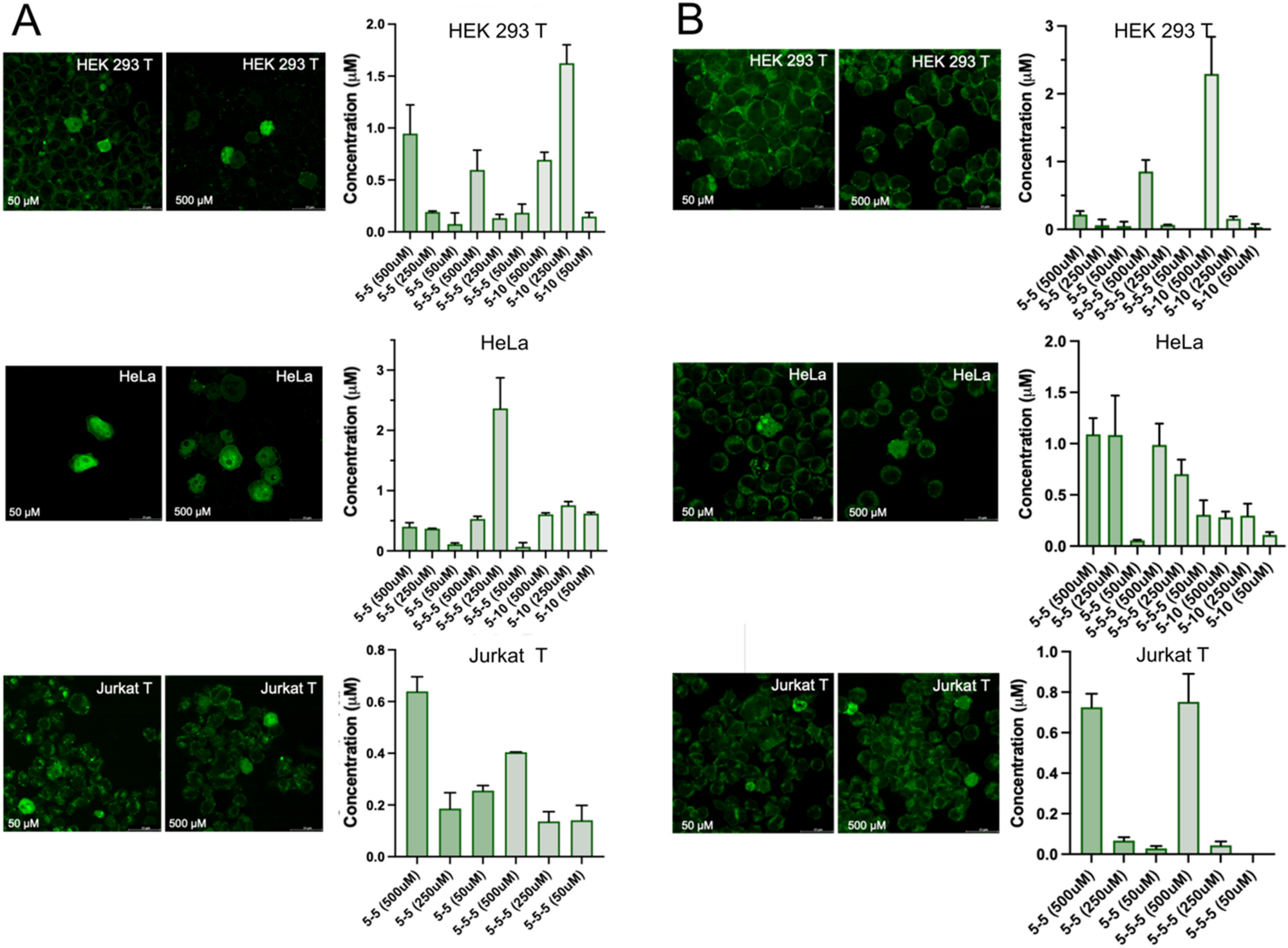
Figure 3
From: Protein delivery to living cells by thermal stimulation for biophysical investigation

(A-left) Confocal images acquired on the delivered cells with Ubiquitin-A28C-atto488 protein. Column A was acquired on cell samples delivered with 50 μM external protein concentration, while the cells in the column B were delivered with 500 μM external concentration using the HS 5-5 delivery set-up. (A-right) In-gel fluorescence PAGE derived bulk intracellular concentration respectively for the Ubiquitin-atto488 under different HS delivery set-up (Supplementary Information, Figs. S1–S3). (B-left) Confocal images acquired on GFP delivered cells delivered with the HS 5-5 delivery set-up. Cells in column C were delivered with 50 μM external concentration while those in column D were treated with an external concentration of 500 μM. (B-right) Western Blot derived bulk intracellular concentration respectively for the GFP delivered cells under different HS delivery set-up (Supplementary Information, Figs. S1–S3).