Figure 6

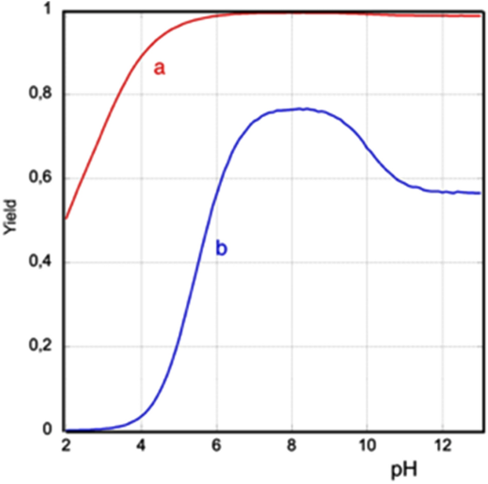
Theoretical equilibrium yield of NCA as a function of pH for (a) C°Asp = C°cyanate = 50 mmol.L−1, (b) C°Asp = C°cyanate = 25 µmol.L−1.

Theoretical equilibrium yield of NCA as a function of pH for (a) C°Asp = C°cyanate = 50 mmol.L−1, (b) C°Asp = C°cyanate = 25 µmol.L−1.