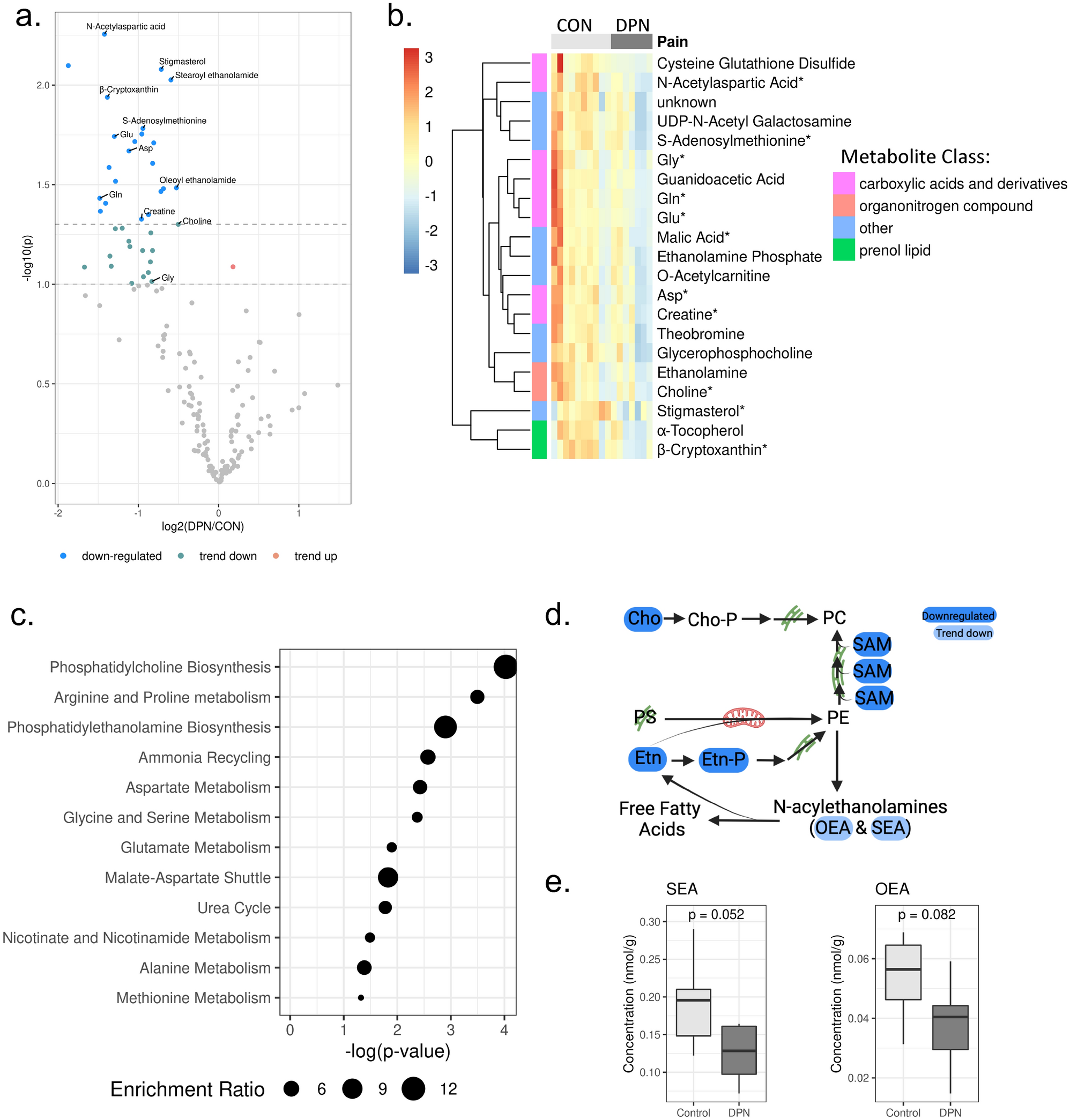
Figure 2

Decreased amino acids and phospholipid metabolites with DPN (a) Volcano plot showing metabolite abundance according to ratio of DPN/control and p-values before covariate control. Significantly regulated metabolites are considered to be those with p-value < 0.05. Metabolites with trends in regulation were identified with p-value < 0.1. Dashed lines represent p-values 0.1 and 0.05 before covariate control. (b) Heat map showing scaled and centered relative abundance of differentially regulated metabolites (p-value after covariate control < 0.05). Asterisks (*) indicates metabolites which were validated with quantitative panels. Row-wise annotations indicate metabolite class, metabolite classes represented by only one metabolite are grouped together as other. CON indicates control samples, DPN indicates diabetic peripheral neuropathy. (c) Metabolite enrichment analysis with SMPDB library shows enrichment in phospholipid biosynthesis and amino acid metabolism. Annotations shown are significant with p-value < 0.05. Enrichment ratio is observed number of metabolites divided by expected number metabolites in metabolite set. (d) Schematic representation of PC and PE biosynthetic? pathways as well as derivation of N-acylethanolamines, created with BioRender. (e) Box plot showing trends in decreased PE derived lipids, SEA and OEA. Indicated p-value was calculated after covariate control.