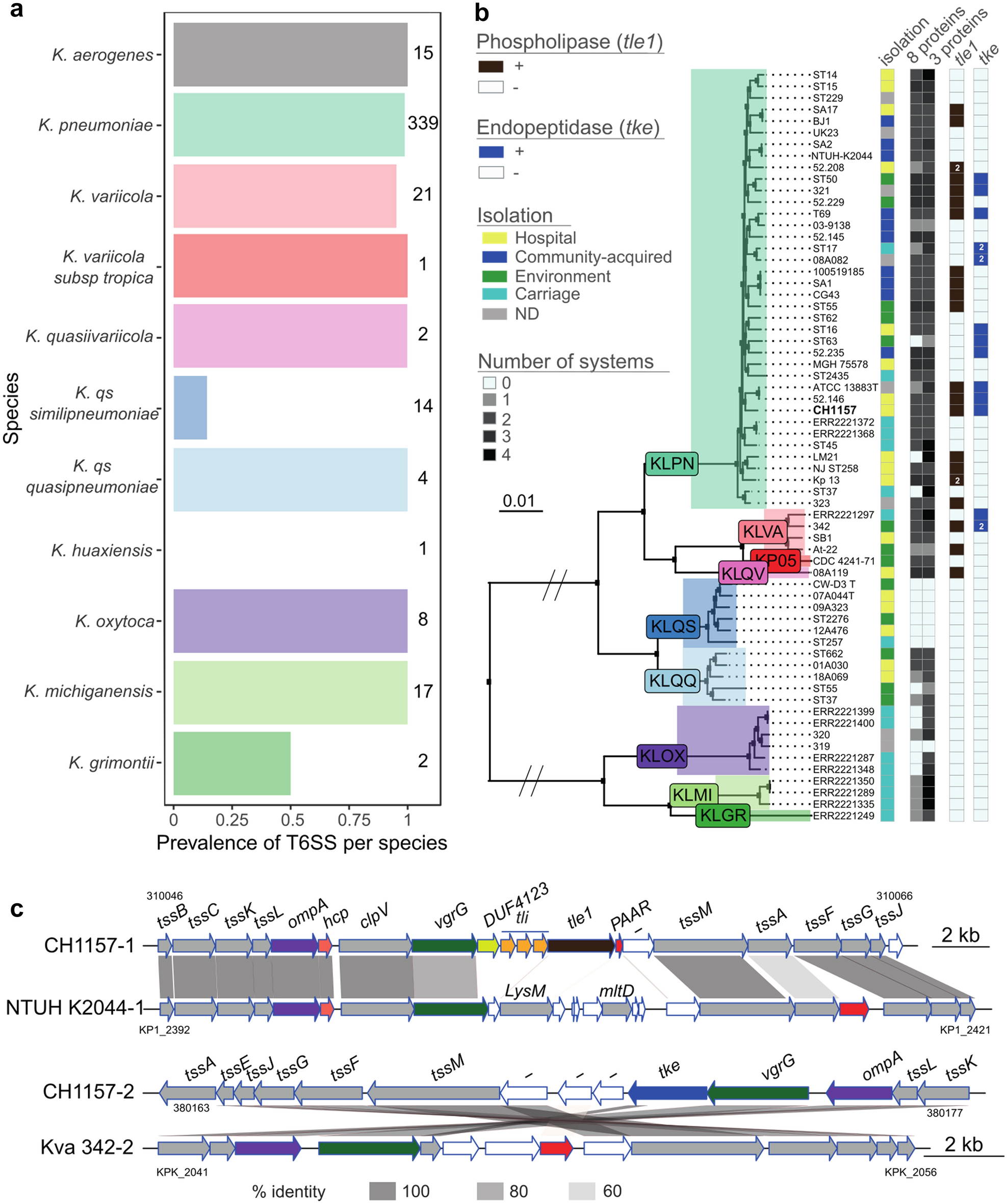
Figure 1

Distribution and characterization of Type VI secretion systems across the Klebsiella genus. (a) Prevalence of T6SS is calculated as the ratio of genomes of each species with at least one complete T6SS. Numbers represent the total number of genomes analyzed per species. (b) Unrooted tree built using 2969 families of the persistent genome of the representative strains of Klebsiella genus. The first column determines the environment from which the strains were isolated (ND not determined). The second and third columns report the number of T6SS per strain using a minimum number of 3 or 8 proteins, respectively, to consider the presence of a T6SS cluster. The last two columns indicate the presence or absence of phospholipase-encoding and endopeptidase-encoding genes (with at least 80% and 50% identity to that found in T6SSs clusters, respectively). The tree was built using the packages ggtree and treeio for R. KLPN : K. pneumoniae ; KLVA : K. variicola ; KP05 : K. pneumoniae 05 ; KLQV : K. quasiivariicola ; KLQS : K. qs similipneumoniae ; KLQQ : K. qs quasipneumoniae ; KLOX : K. oxytoca ; KLMI : K. michiganensis ; KLGR : K. grimontii (c) Diagram of the two clusters of CH1157 strain, one of strain NTUH-K2044 and another of K. variicola 342. White arrows indicate unknown function, and gray arrows indicate genes that are core to the T6SS. The diagram was built with the genoplotR package64. The identity percentages were calculated using blastp (v BLAST 2.7.1+, default parameters).