Figure 4
From: CdGAP maintains podocyte function and modulates focal adhesions in a Src kinase-dependent manner

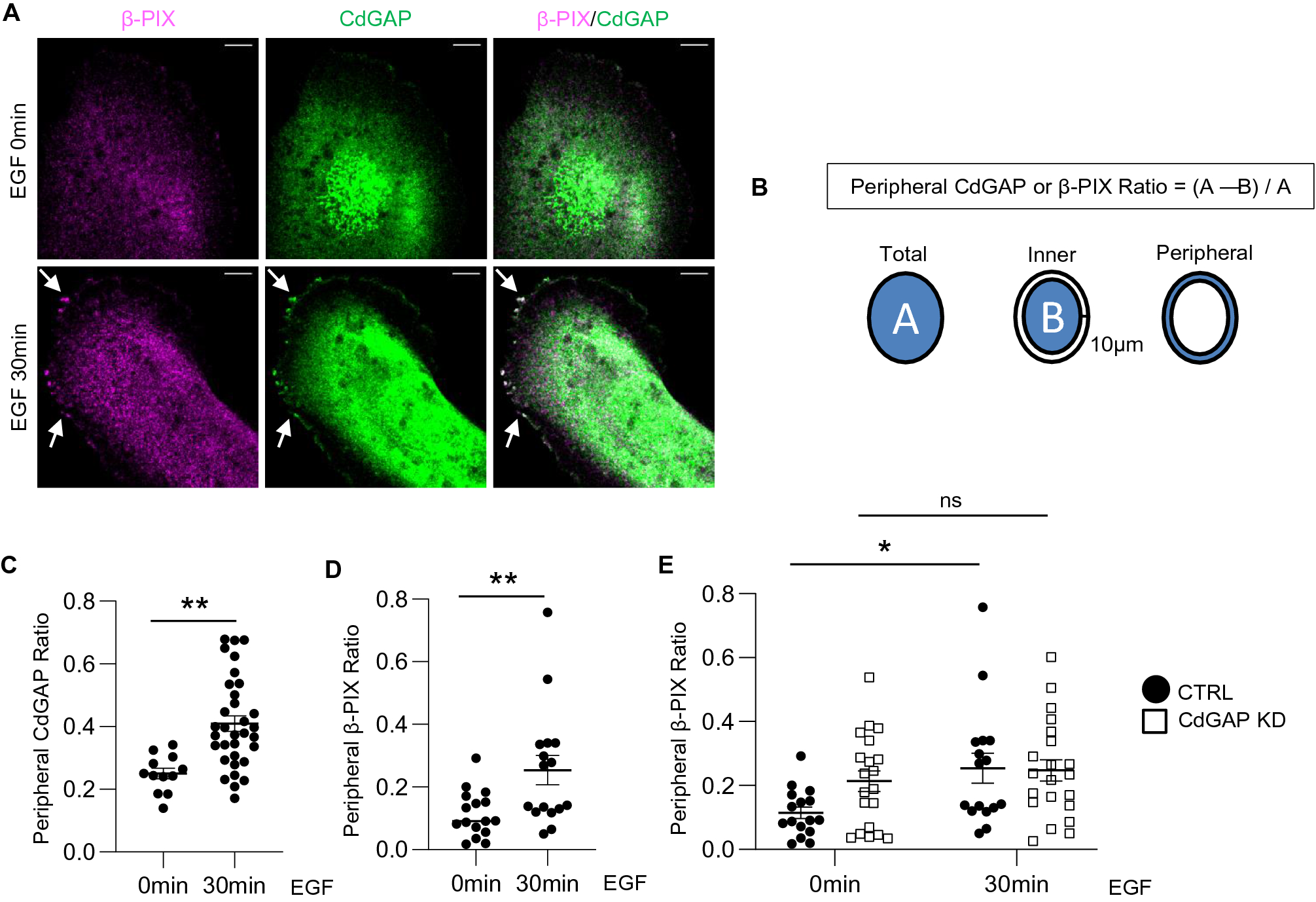
CdGAP and β-PIX interact and translocate to the podocyte periphery upon EGF stimulation. (A) Representative confocal microscopy images of the immunofluorescence staining for β-PIX (magenta) and CdGAP (green) using differentiated control (CTRL) podocytes treated with EGF (100 ng/ml) for 0 min and 30 min. Areas of colocalization at the cell periphery are demarcated by arrows. (B) Quantification method of the peripheral CdGAP or β-PIX ratio is outlined. (C and D) Quantified peripheral CdGAP (C) and β-PIX (D) ratio. (E) Comparison of peripheral β-PIX ratio between differentiated CdGAP KD and CTRL podocytes treated with EGF. CTRL values are the same as in (D) and included for comparison. n = 12 or 33 (C); 16 (D); 16 to 21 (E) in each group. ns, not significant. Statistically significant differences (*P < 0.05, **P < 0.01), assessed by either the Student’s t-test (C,D) or ANOVA with the Tukey–Kramer test (E), are indicated. Bar: 10 μm (A).