Figure 7
From: CdGAP maintains podocyte function and modulates focal adhesions in a Src kinase-dependent manner

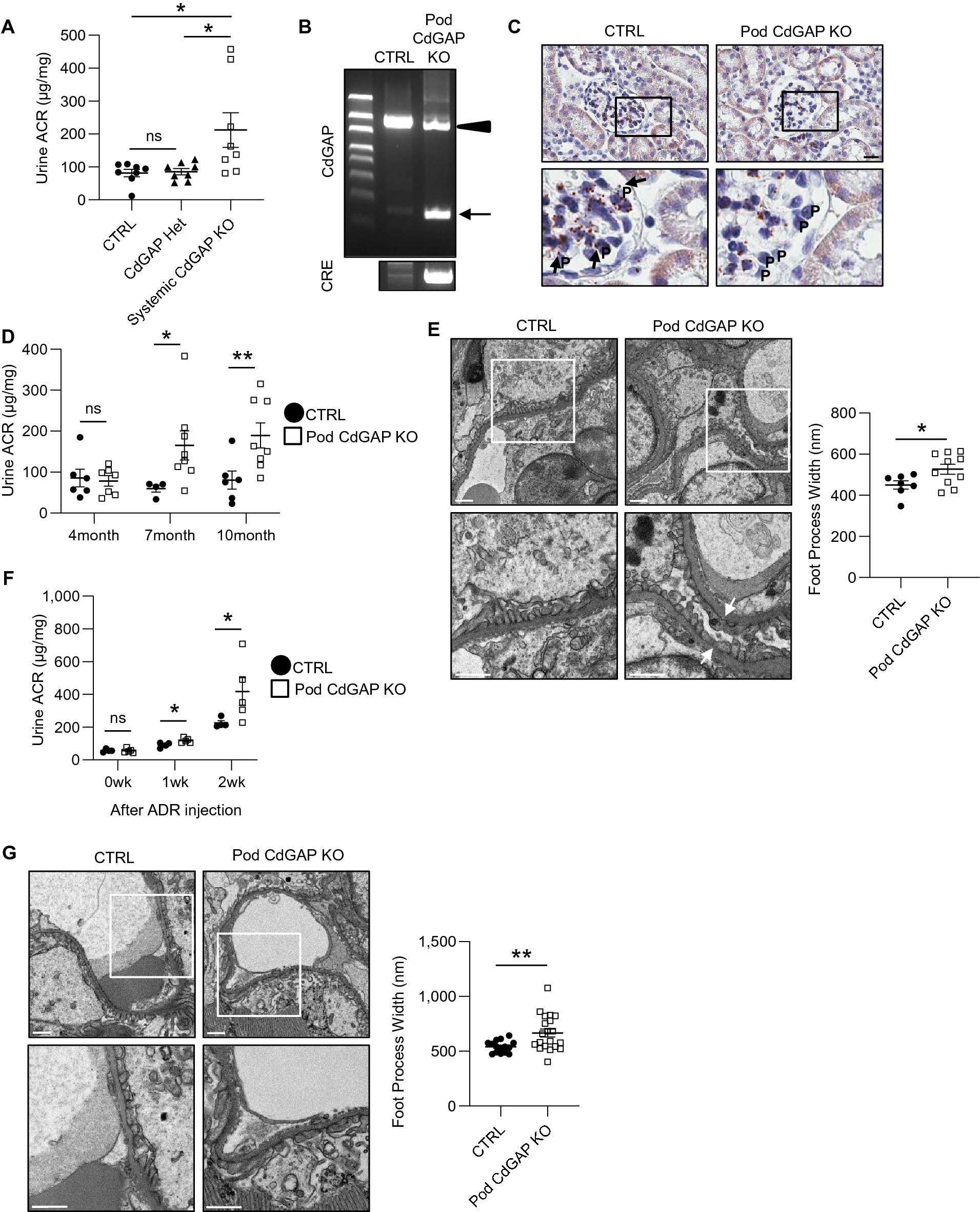
CdGAP in podocytes is required for glomerular barrier function in adult mice and has a protective role against injury. (A) Quantification of urine ACR from 6-month-old systemic CdGAP deficient (KO), heterozygous (Het), and control (CTRL) mice. (B) Representative PCR analysis of the extracted DNA obtained from isolated glomeruli of podocyte-specific CdGAP deficient (CdGAPPod-/-; Pod KO) and CTRL mice. PCR product bands of podocyte-specific excision (321 bp; arrow) and non-excised loxP flanked sequence (1328 bp; arrowhead) derived from other glomerular cells in CdGAPPod-/- mice are shown. (C) Representative images of in situ hybridization for CdGAP mRNA in the kidney. Black arrows show CdGAP mRNA in podocytes of CTRL mice. (D) Quantification of urine ACR from 4-month-old, 7-month-old, and 10-month-old CdGAPPod-/- and CTRL mice. (E) Representative electron microscopy of the kidney from 12-month-old CdGAPPod-/- and CTRL mice (left) and quantification of foot process width (right). White arrows show focal effacement of foot processes in CdGAPPod-/- mice. (F) Quantification of urine ACR from CdGAPPod-/- and CTRL mice before and at 1 week and 2 weeks after ADR injection. (G) Representative electron microscopy of the kidney from CdGAPPod-/- and CTRL mice at 4 weeks after ADR injection (left) and quantification of foot process width (right). (C,E,G) The lower panels show a magnification of the indicated areas (black and white squares) in the top panels. n = 8 (A); 4 to 8 (D); 7 or 10 (E); 4 or 5 (F); 15 or 20 (G) in each group. ns, not significant. Statistically significant differences (*P < 0.05, **P < 0.01), assessed by either ANOVA with the Tukey–Kramer test (A) or the Student’s t-test (D-G), are indicated. Bars: 20 μm (C); 1 μm (E,G). P: Podocyte (C).