Figure 5
From: Neuromedin U-deficient rats do not lose body weight or food intake

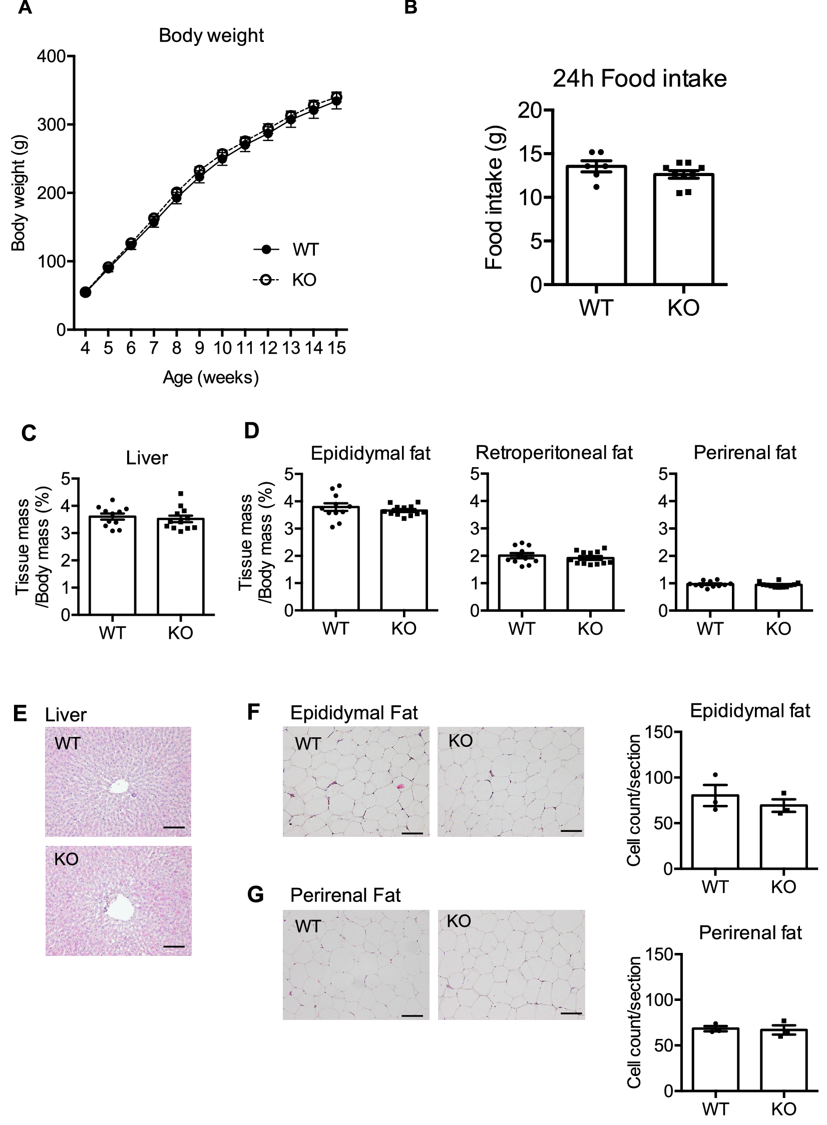
Body weights of male WT and NMU KO rats fed a high fat diet. (A) Growth curve of WT rats (n = 11) and KO rats (n = 12) from 4 to 15 weeks of age. (B) Food intake of free-feeding rats at 15 weeks of age (WT n = 22, KO n = 19). (C) Percentage of the liver mass content in WT and KO rats (WT n = 11 KO n = 12). (D) Percentage of the visceral fat mass content in WT and KO rats (WT n = 11 KO n = 12). (E) Representative photographs of HE-stained liver sections of WT and KO rats. Scale bar: 100 µm. (F) Representative photographs of HE-stained sections of epididymal fat tissue and the cell count per section (n = 3 per group). Scale bar: 100 µm. (G) Representative photographs of HE-stained sections of perirenal fat tissue and the cell count per section (n = 3 per group). Scale bar: 100 µm. All data represent means ± SEM.