Figure 5
From: Diminazene aceturate attenuates hepatic ischemia/reperfusion injury in mice

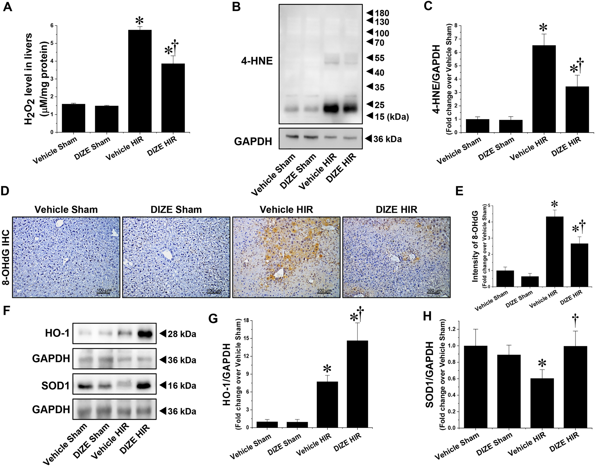
Effect of DIZE on oxidative stress following hepatic ischemia/reperfusion. C57BL/6 male mice were subjected to partial hepatic ischemia (HIR) induction for 1 h or sham surgery. Mice were treated either with Diminazene aceturate (DIZE) or vehicle control (saline) before undergoing surgery, as described in “Methods”. (A) Levels of hydrogen peroxide in the liver were measured. (B) Whole liver lysates were subjected to western blot analysis using an anti-4-Hydroxynonenal (4-HNE) antibody. GAPDH was used as a loading control. (C) Band intensities were measured using the ImageJ software. Liver sections were subjected to immunohistochemistry (IHC) staining using an anti-8-hydroxy-2′-deoxyguanosine (8-OHdG) antibody (D; magnification X200). (E) The intensity of 8-OHdG staining was measured using Fiji imageJ v.1.53c software. (F) Whole liver lysates were subjected to western blot analysis using anti-Heme oxygenase 1 (HO-1) and Superoxide dismutase 1 (SOD1) antibodies. GAPDH was used as a loading control. (G, H) Band intensities were measured using the ImageJ v.1.53e software. Results are expressed as mean ± SEM (n = 5). For statistical analysis, one-way ANOVA with plus Tukey’s post hoc multiple comparison test were used to detect significant changes with Origin 2021 v.9.8.0 200 (OriginLab, https://www.originlab.com) software. *P < 0.05 vs. Vehicle Sham, †P < 0.05 vs. Vehicle HIR.