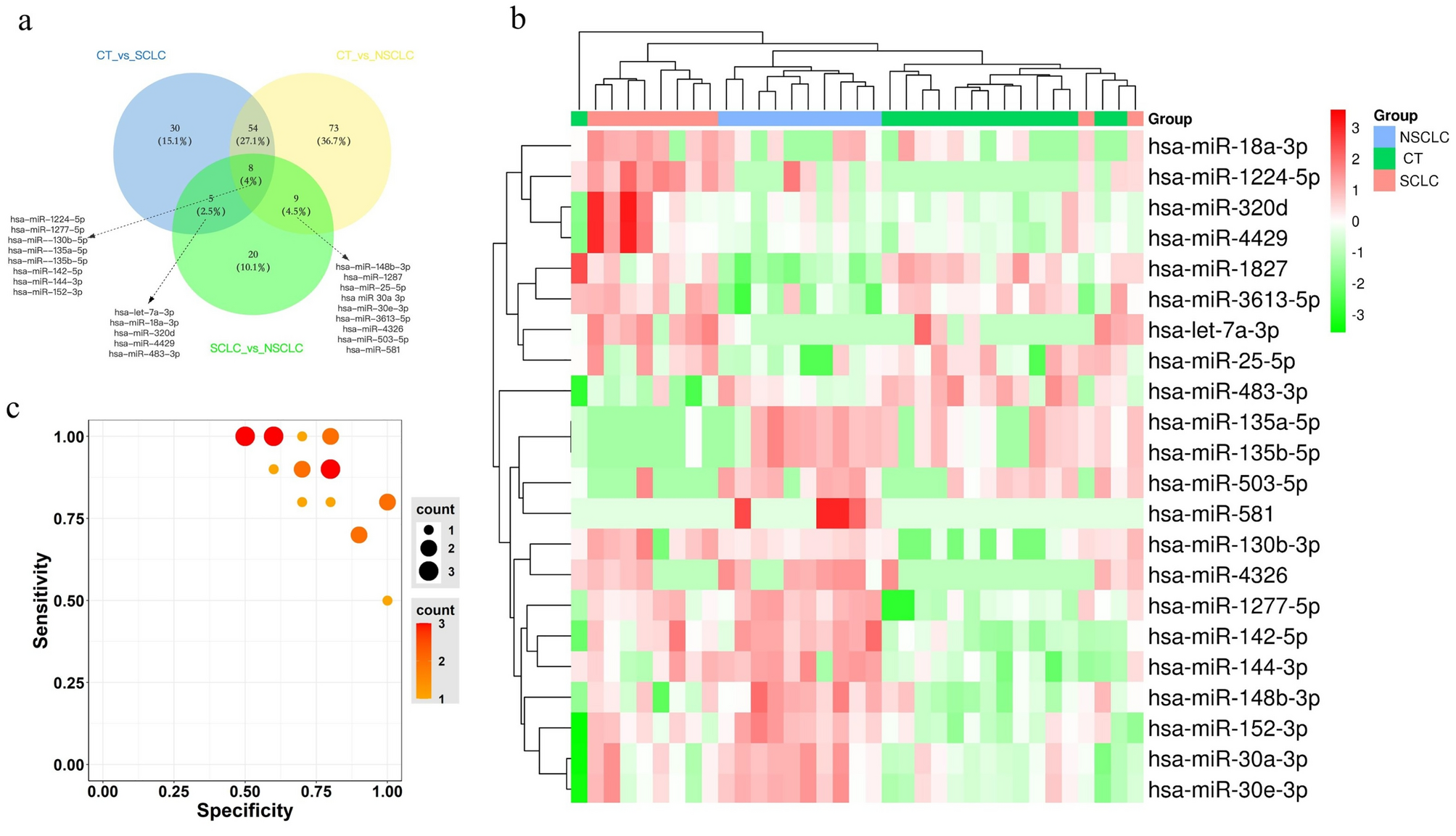
Figure 4

Plasma sEV-enriched fraction-derived miRNAs profiles that could be used to discriminate SCLC from NSCLC. (a) Venn diagram comparing the differential expression of sEV-derived miRNAs, each circle representing the number of differentially expressed sEV-derived miRNAs between two conditions. (b) Heat map of the 22 DEM expression levels across all 35 samples in our plasma sEV-enriched fraction miRNA dataset. (c) The specificity and sensitivity of each DEM for identifying SCLC versus NSCLC patients in our plasma sEV-enriched fraction miRNA dataset.