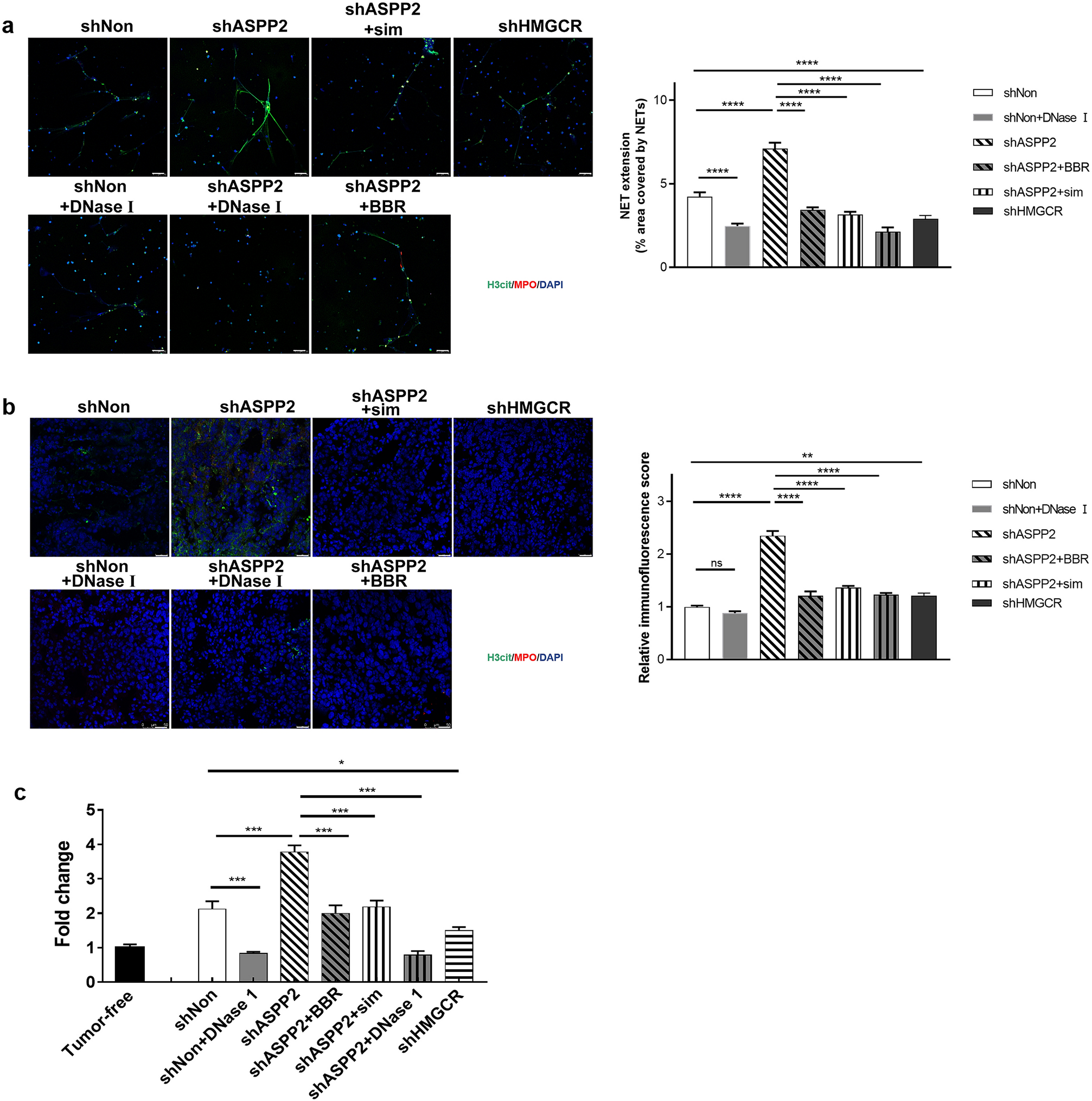
Figure 5

Inhibition of cholesterol biosynthesis attenuates NETs formation in lung metastases. (a) Images showed immunostaining of neutrophils cultured on poly-L-lysine-coated coverslips in 6 well plant. Neutrophils were isolated from femur and tibia of indicated mice as described in Fig. 4. MPO (red), H3cit (green) and DAPI (blue) staining were used to assess NETs formation. Scale bar: 50 µm. (b) Images showed representative immunostaining for MPO, H3cit and DAPI in lung metastases of indicated mice. Scale bar: 50 µm. (c) MPO-DNA levels in serum samples from indicated mice before dissection (n = 5 each). 0.9% saline served as a control. Data were normalized to healthy mouse serum. *P < 0.05; ***P < 0.001.