Figure 3

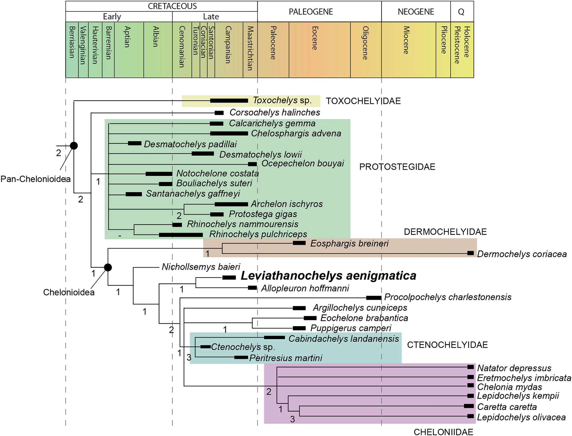
Phylogenetic relationship of Leviathanochelys aenigmatica gen. et sp. nov. Simplified phylogenetic hypothesis of the relationship of Leviathanochelys aenigmatica within Pan-Chelonioidea based of 20 MPT with 1647 steps according to the Strict Consensus topology. Number under main branching nodes correlate with Bremer support values. Taxa are illustrated according to their time-range occurrence, but not to the time-divergence of the nodes which are tentatively placed according to fossil record evidences.