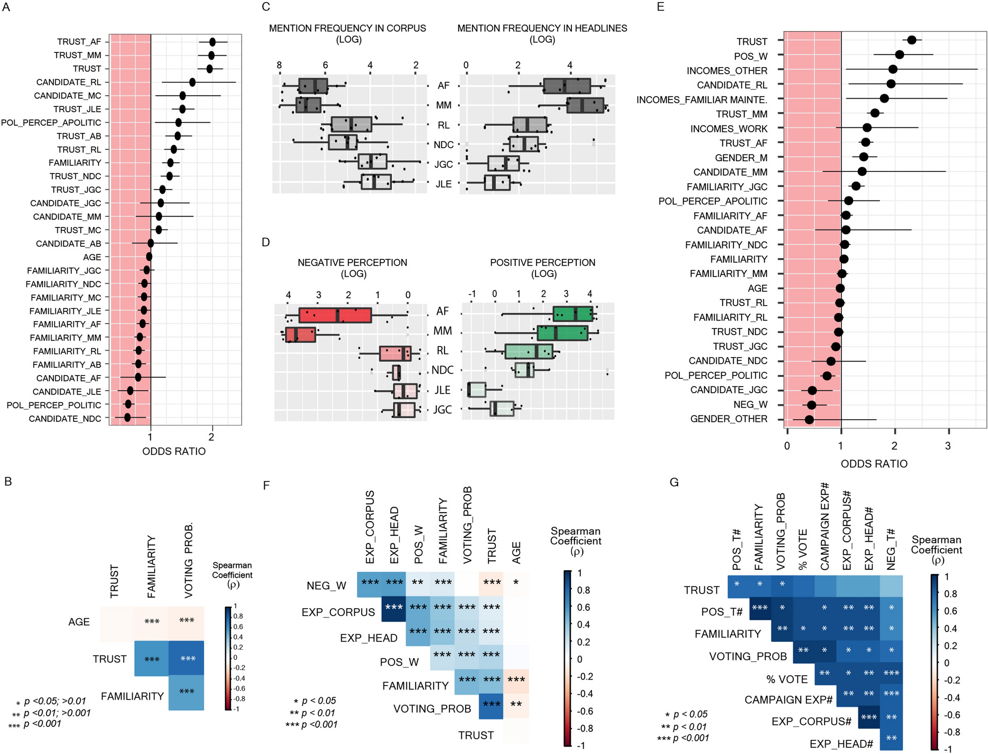
Figure 5

Social Study: 2019 Argentine President General Election. (A) Odds ratios ± confidence intervals of the final model with only the significant variables for Period #1. (B) Spearman correlation matrix of variables for each candidate (Period #1). (C) Frequency of each candidate’s mention in either the corpus or the title of the newspaper articles published between September 21 and October 27, 2019, in the main written media. Each dot corresponds to each medium’s candidate mention. The presented order of candidates corresponds to the order of the election results; the intensity of the grey filler corresponds to the number of obtained votes. (D) Sentiment analysis of the news’ headlines that mentioned at least one candidate or political force. Figure shows positive or negative targets assessed as subjects’ perception. Each dot corresponds to each medium’s candidate positive or negative target. The presented order of candidates corresponds to the order of the election results; the intensity of the red (negative) or green (positive) filler corresponds to the number of obtained votes. (E) Odds ratios ± confidence intervals of the significant variables of the ordinal model. (F) Spearman Correlation matrix of variables for each candidate. (G) Spearman Correlation matrix of the means of each variable for each candidate and the Campaign Expenses and Election results as the percentage of vote. AF Alberto Fernandez, MM Mauricio Macri, RL Roberto Lavagna, NDC Nicolas Del Caño, JGC Jorge Gomez Centurion, JLE Jose Luis Espert, POS_T and NEG_T total positive or negative mentions in the headlines of news articles for each candidate, POS_W and NEG_W weighted positive and negative perception of each participant according to the media they use to get candidate information, POL_PERCEP political self-perception, as POLITICAL or APOLITICAL person, GENDER_M (male), EXP_CORPUS or EXP_HEAD weighted mention in news corpus or headlines according to the media that each participant used to get information about candidate. VOTING_PROB. voting probability, % VOTE percentage of votes for each candidate during General Election, CAMPAIGN_EXP declared campaign expenses of each candidate. #Expressed as LOG. *p < 0.05, **p < 0.01, ***p < 0.001.