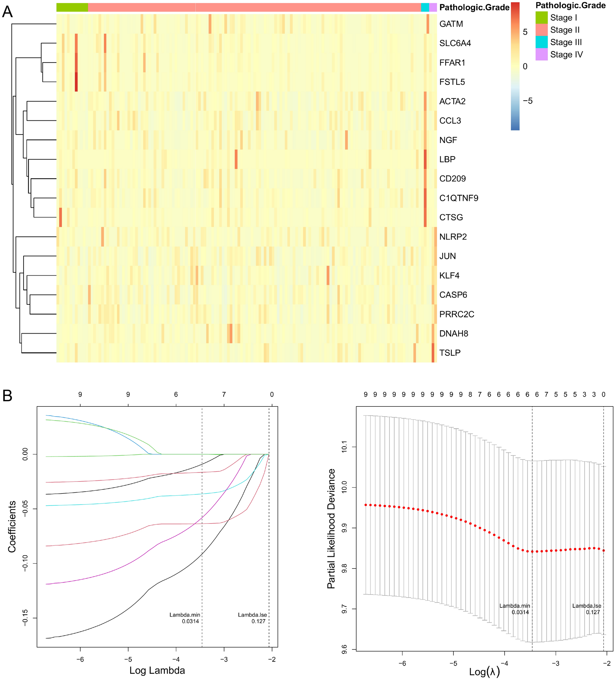
Figure 2

Construction of risk signature based on the expressions of the 18 pyroptosis and inflammasome-related genes. (A) Heatmap (green: low expression level; red: high expression level) of the pyroptosis and inflammasome-related genes between different pathologic grade in PDAC. (B) LASSO regression of the 9 OS-related genes and cross-validation for tuning the parameter selection in the LASSO regression.