Figure 2

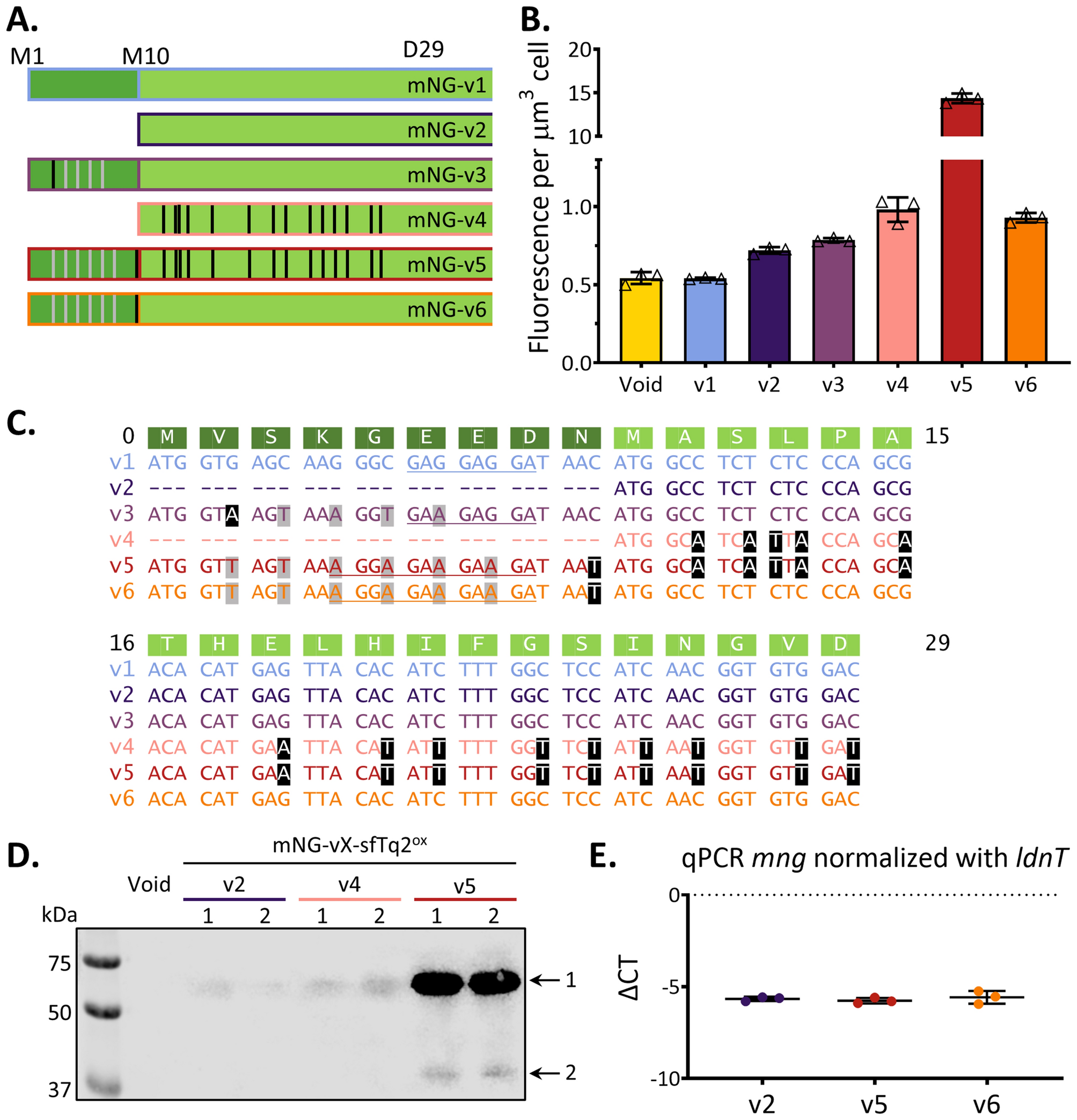
Mutations to the N-terminus of mNeonGreen impact expression levels. (A) Graphic representation of the different N-termini of mNG that were tested. Dark green amino acid blocks represent the GFP-derived N-terminus, bright green is the sequence-specific to mNG, grey vertical lines indicate silent mutations derived from gfp-mut2, and black vertical lines represent silent mutations exchanging G or C-nucleotides by A or T nucleotides; (B) Fluorescence per µm3 cell for different mNG variants, based on microscopy of three separate LMC500 clones per construct, 325–633 cells per construct were analysed. The bar represents mean value and error bars standard deviation. Representative microscopy images can be found in Supplementary Fig. S3; (C) Sequence of different N-termini of mNG, grey nucleotides represent gfp-mut2 derived silent mutations, black nucleotides silent mutations exchanging G or C-nucleotides by A or T nucleotides; (D) Western blot confirming increase expression of constructs starting with mNG-v5, with anti-mNG. Arrow 1 indicates the height of the mNG-sfTq2ox protein; arrow 2 indicates a putative degradation product. Original western blots can be found in Supplementary Fig. S2; (E) Normalized threshold cycle qPCR on three mNG variants.