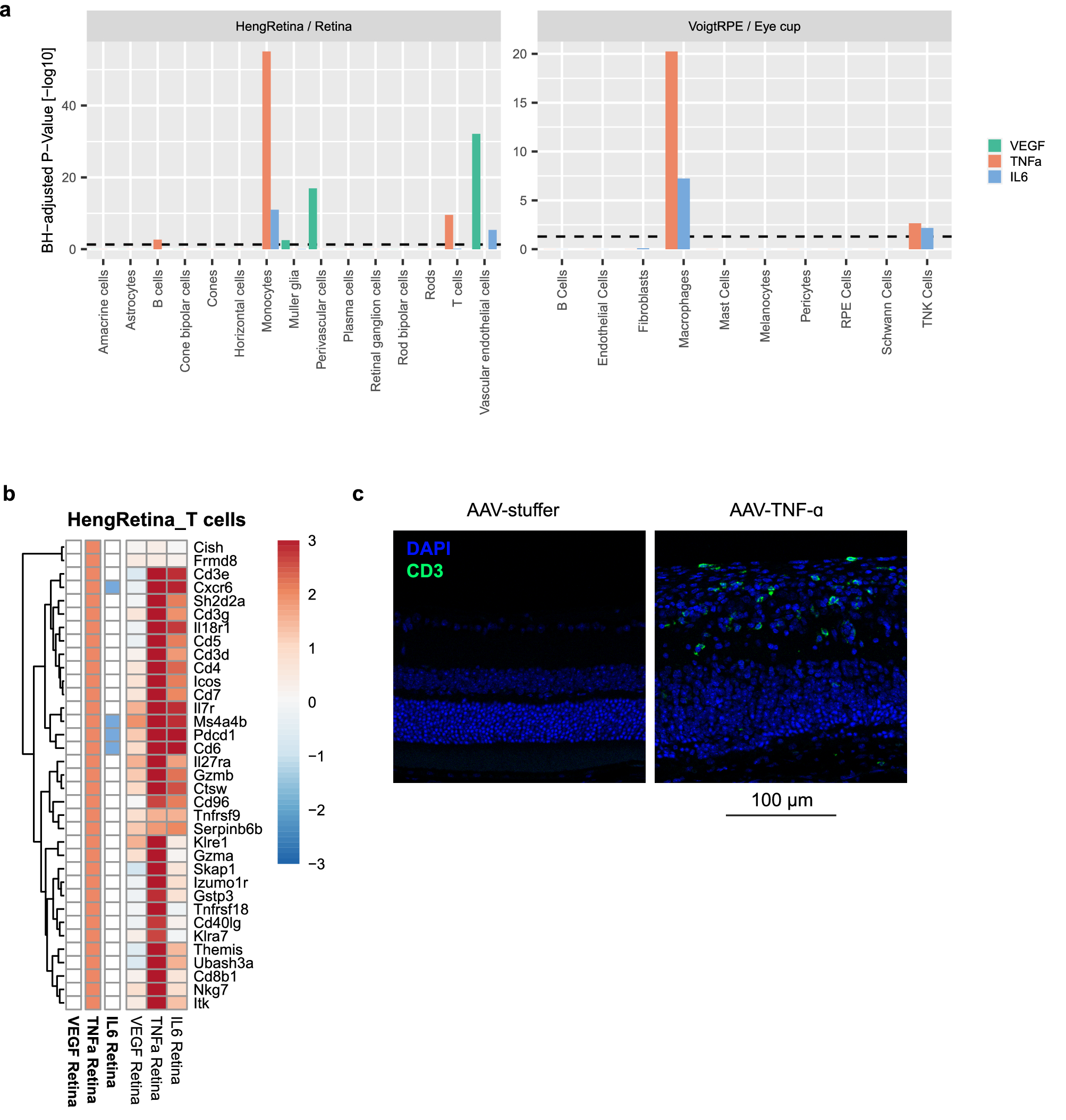
Figure 6

Endothelial-cell specific marker genes are upregulated by VEGF and T-cell-specific genes by TNF-α. (a) VEGF expression induced upregulation of endothelial and perivascular cell specific marker genes in retinal tissue. Both TNF-α and IL-6 expression induced an enrichment of macrophage/monocyte-specific genes. Only TNF-α induced significant upregulation of B- and T-cell-specific genes in the retina. (b) Heatmap of T-cell-specific genes significantly deregulated in any treatment demonstrated a strong upregulation of these genes by AAV-TNF-α. (c) Immunofluorescence staining with the pan-T-cell marker CD3 revealed T-cell infiltration in AAV-TNF-α injected eyes (green = CD3, blue = DAPI). Note the increased retinal thickness and disorganization of retinal layers in AAV-TNF-α treated eyes.