Figure 4
From: Functional and molecular dissection of HCMV long non-coding RNAs

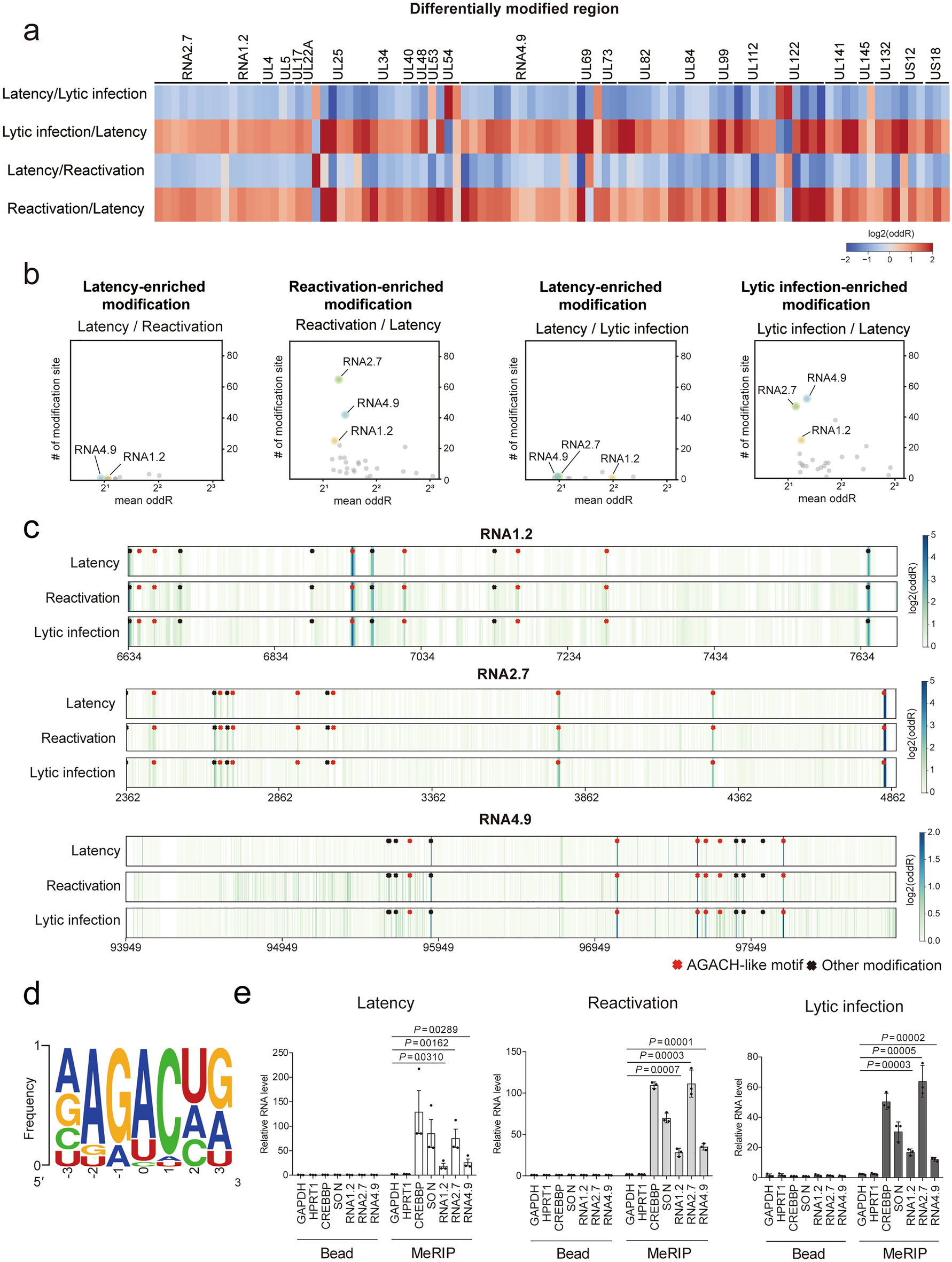
Post-transcriptional landscape of HCMV transcripts throughout the viral life cycle. (a, b) Differentially modified regions in viral transcripts. In comparison of test and control groups (test/control), enriched modification score (odds ratio) was analyzed by ELIGOS2. (a) Viral transcripts were divided into 300 nt tiles, and the median log2 odds ratio for each tile is presented as a heatmap. (b) Scatter plot showing the relationship between number of differential modification sites (odds ratio > 1.8) and average odds ratio for each gene. (c) Location and modification levels of RNA1.2, RNA2.7, and RNA4.9 in latency, reactivation, and lytic infection. Putative modification sites (odds ratio > 1.8) with AGACH motifs (red) and the others (black) are marked. (d) Position-specific base frequency of a motif enriched in the putative modified sites. (e) MeRIP-qPCR of latency, reactivation, and lytic infection samples. HPRT1 and GAPDH served as m6A-negative controls. CREBBP and SON served as m6A-positive controls. Data represent mean ± SEM. All experiments were performed independently (n = 3), and the statistical significance was calculated by two-tailed unpaired t-test.