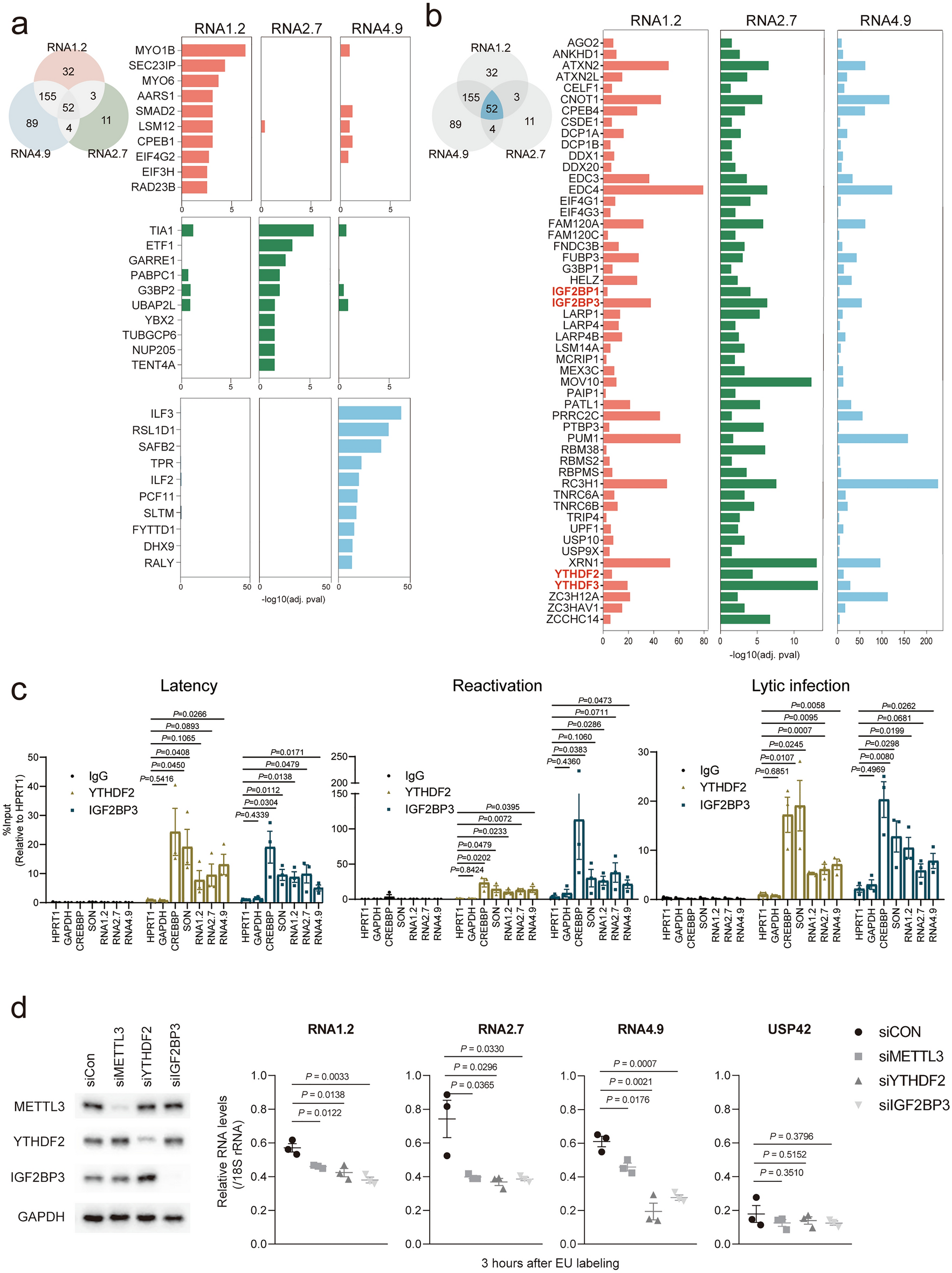
Figure 5
From: Functional and molecular dissection of HCMV long non-coding RNAs

m6A readers interact with and stabilize RNA1.2, RNA2.7, and RNA4.9 (a, b) Significant binding proteins filtered by comparing with no probe and antisense-lncRNA targeting probe samples. Venn diagrams represent the number of significantly binding proteins. Top 10 lists of lncRNA-specific binding proteins in order of adjusted p-value are presented in (a), and common binding proteins of the three lncRNAs are presented in (b). (c) Enrichment of lncRNA in immunoprecipitation of YTHDF2 or IGF2BP3. HPRT1 and GAPDH served as negative controls for m6A modification; CREBBP and SON served as positive controls. (d) RNA1.2, RNA2.7, and RNA4.9 are stabilized by m6A readers. (Left) Protein expression of METTL3, YTHDF2, and IGF2BP3 in each gene targeting siRNA-treated HFFs. GAPDH served as a loading control. (Right) Stability of EU-labeled HCMV lncRNAs. USP42 served as a negative control. Data represents values relative to a 0 h sample. (c, d) Data represent mean ± SEM of independent experiments (n = 3); statistical significance was calculated by two-tailed unpaired t-test.