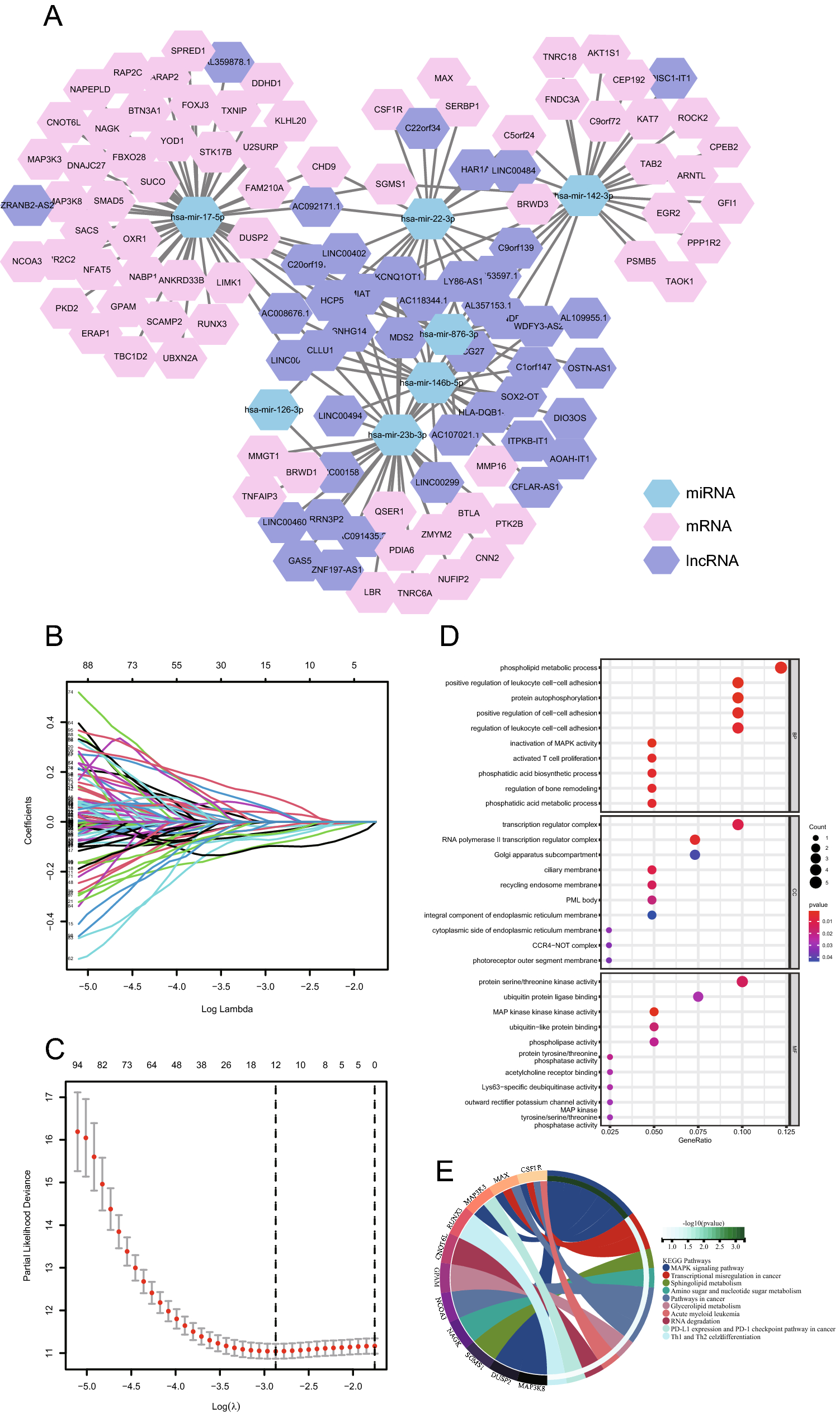
Figure 3

The immune molecules related to the prognosis of CM were screened. A ceRNA network of the differentially expressed lncRNAs, miRNAs and mRNAs in different immune groups (A). LASSO coefficient profiles of the genes in the ceRNA network (B). A coefficient profile plot was generated against the log (λ) sequence. Selection of the optimal parameter (λ) in the LASSO Cox regression analysis (C). Enrichment of top 10 GO terms (p ≤ 0.05) (D) and KEGG pathways (E) of the mRNAs associated with the seven selected immune molecules related to the prognosis of CM patients.