Figure 6
From: THBS1, a fatty acid-related metabolic gene, can promote the development of laryngeal cancer

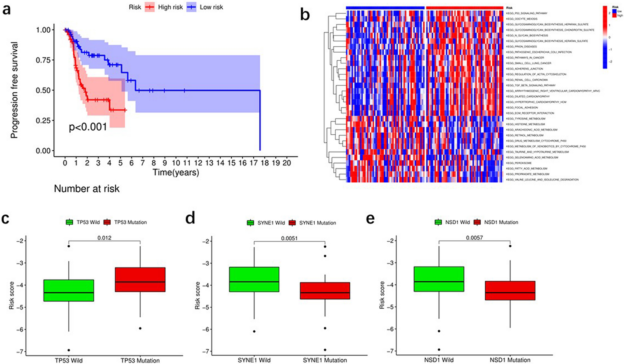
Fatty acid metabolism model in the role of chemotherapy. (a) The comparison of disease-free survival (DFS) between low- and high-risk score groups in the GEO cohort. (b) The heatmap of GSVA enrichment between low- and high-risk score groups. (cāe) Differences in fatty metabolism score among different of molecule subtypes, including TP53 mutation (c), SYNE1 mutation (d), and NSD1 status (e).