Figure 9
From: THBS1, a fatty acid-related metabolic gene, can promote the development of laryngeal cancer

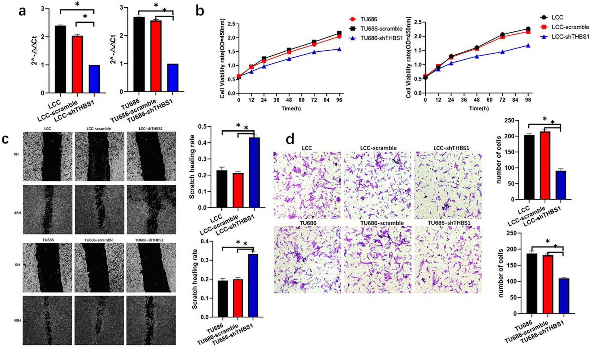
THBS1 promotes the proliferation, migration and invasion of laryngeal cancer tumor cells. (a) Construction of knockdown cell lines of THBS1 in laryngeal cancer cells LCC and TU686. (b) Knockdown of THBS1 can inhibit the proliferation level of laryngeal cancer tumor cells. (c) THBS1 knockdown can inhibit the migration level of laryngeal cancer tumor cells. d Knockdown of THBS1 can inhibit the invasion level of laryngeal cancer tumor cells.