Figure 5

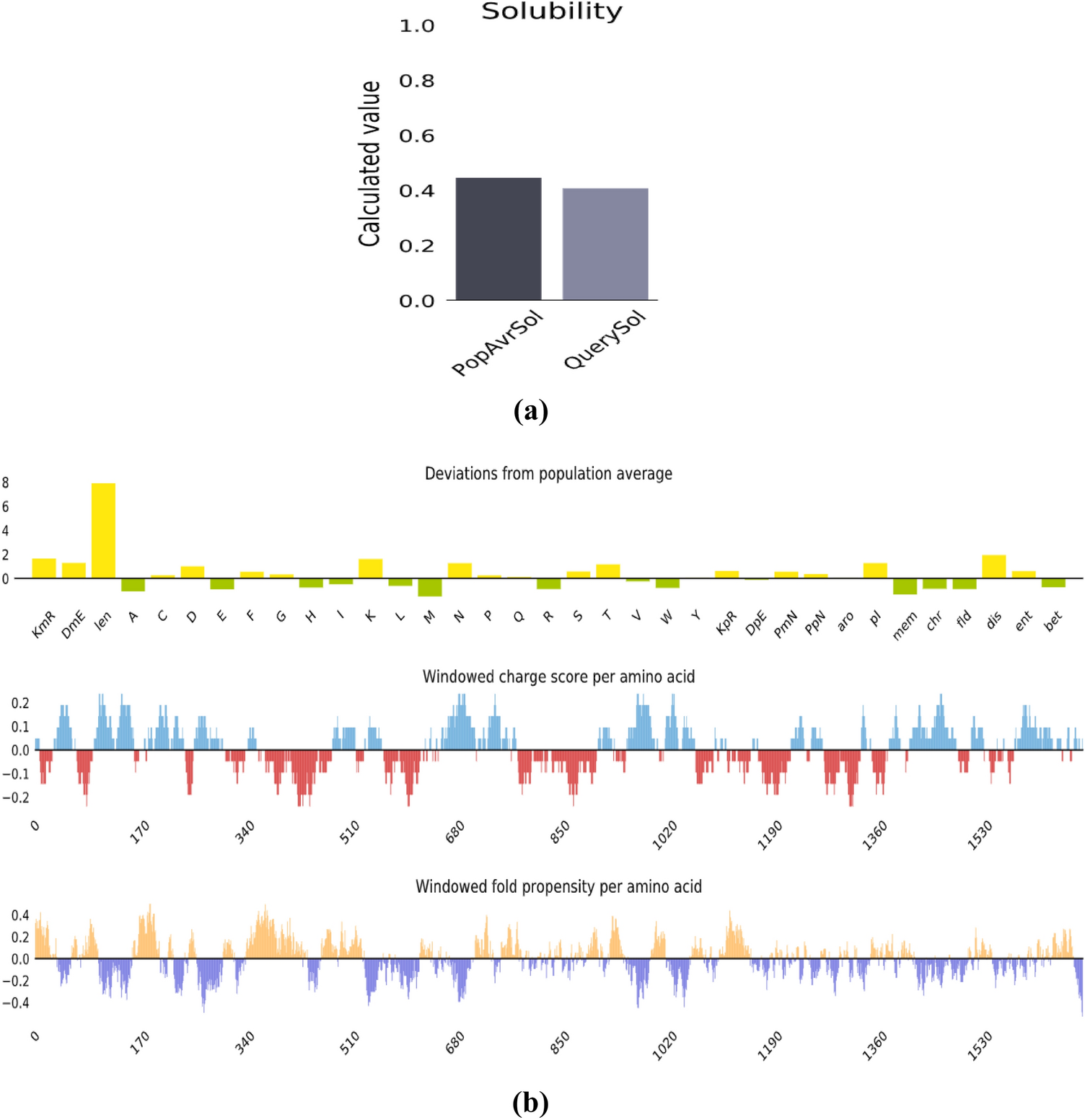
(a) Solubility rate of multi-epitopes vaccine calculated through Protein-Sol server. (b) Deviation from population average and charge score of multi-epitopes vaccine calculated through Protein-Sol server23.

(a) Solubility rate of multi-epitopes vaccine calculated through Protein-Sol server. (b) Deviation from population average and charge score of multi-epitopes vaccine calculated through Protein-Sol server23.