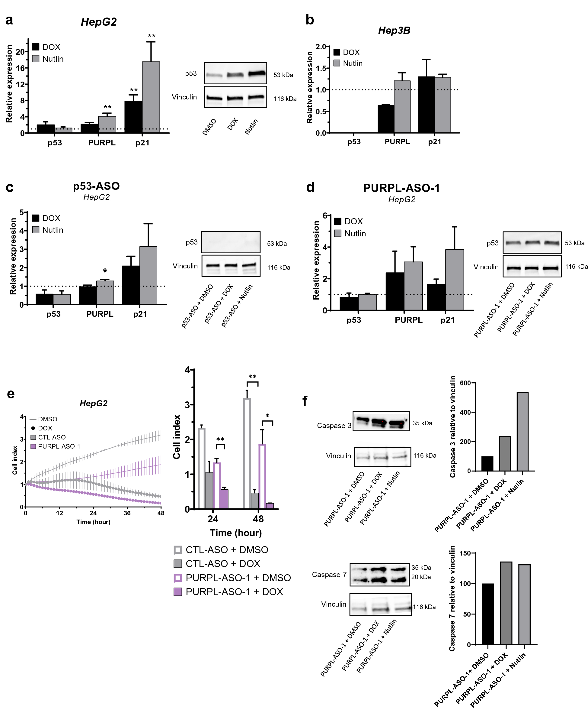
Figure 3

PURPL expression is p53 dependent in liver cancer cell lines. (a, b) p53, PURPL and p21 expression assessed by RT-qPCR in HepG2 and Hep3B cells, respectively, treated with doxorubicin (300 nM) or nutlin (3.4 µM). Western blot analysis of p53 protein in HepG2 cells treated with DMSO (0.5%), doxorubicin (300 nM) or nutlin (3.4 µM). Vinculin was used as loading control. The membrane was cut prior to hybridization with the primary antibody and cropped for publication. See Supplementary Fig. S4 for raw image blots. (c, d) p53, PURPL and p21 expression assessed by RT-qPCR in HepG2 cells treated with doxorubicin (300 nM) or nutlin (3.4 µM) in combination with p53-ASO or PURPL-ASO-1, respectively, at 25 nM. Data were normalized to TBP, scaled to CTL-ASO and represent two to six biological replicates. Western blot analysis of p53 protein in HepG2 cells treated with DMSO (0.5%), doxorubicin (300 nM), or nutlin (3.4 µM) in combination with PURPL-ASO-1 or p53-ASO (25 nM). Vinculin was used as a loading control. The membrane was cut prior to hybridization with the primary antibody and cropped for publication. See Supplementary Fig. S4 for raw image blots (e) Proliferation measured by cellular impedance of HepG2 cells transfected with either CTL-ASO or PURPL-ASO-1 for 24 h before DMSO (0.5%) or doxorubicin (5 µM; n = 2) treatment. The curves depict cell growth normalized to the time-point of DMSO or doxorubicin addition (normalized cell index), and the bar plots represent the same data at 24, and 48 h after drug treatment. (f) Western blot analysis of caspase-3 and -7 protein in HepG2 cells treated with DMSO (0.5%), doxorubicin (300 nM), or nutlin (3.4 µM) in combination with PURPL-ASO-1 (25 nM). Vinculin was used as a loading control. The membrane was cut prior to hybridization with the primary antibody and cropped for publication. See Supplementary Fig. S4 for raw image blots. All data represent mean values ± SEM. *, ** and *** represents P < 0.05, P < 0.01, and P < 0.001, respectively (Two-way Student’s t-test).