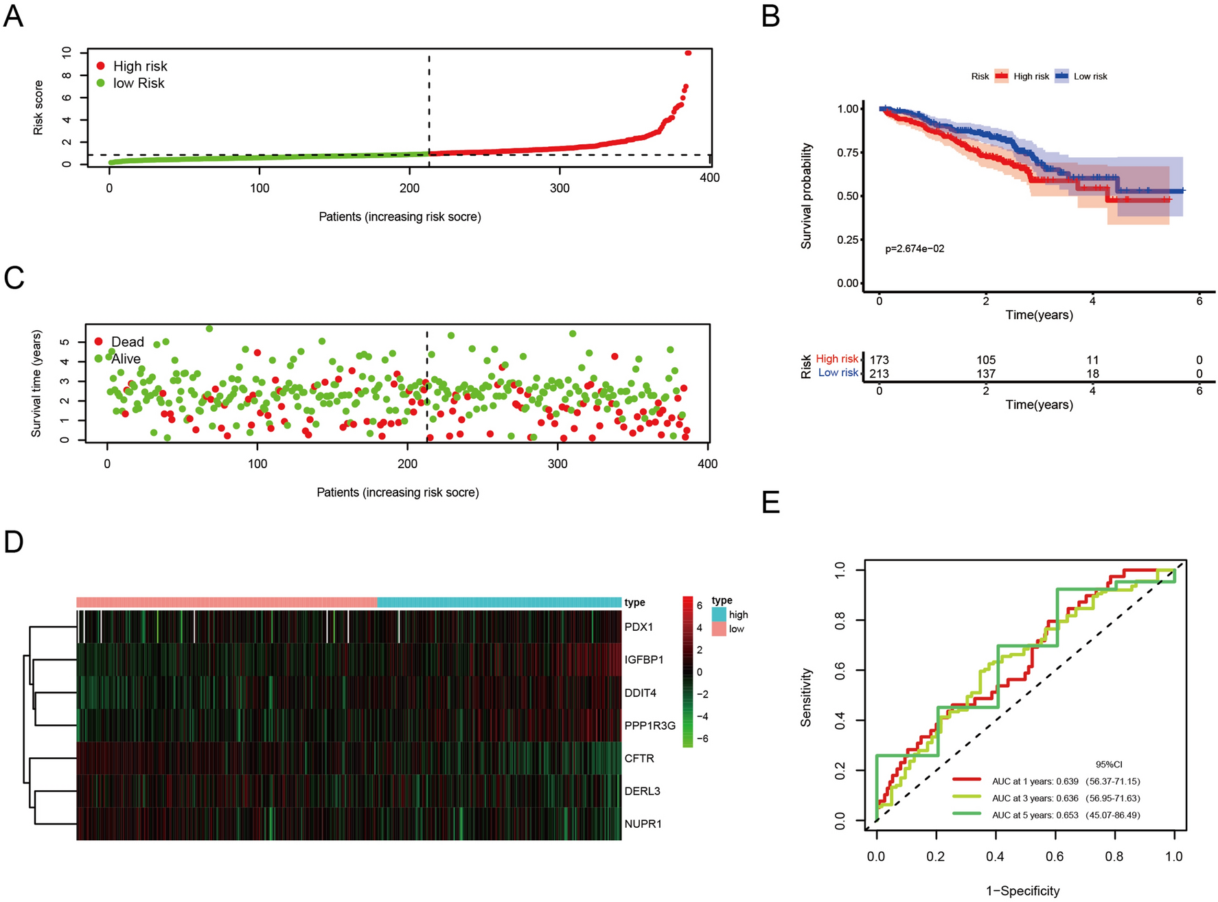
Figure 5

Validation of a prognostic model based on 7 ERSRGs in the test set. (A) Risk score plot. (B) Curves of Kaplan–Meier survival for high-risk and low-risk patients. (C) The survival status of each LUAD patients. (D) Heatmap of 7 model ERSRGs. (E) ROC curves for the prognostic model.