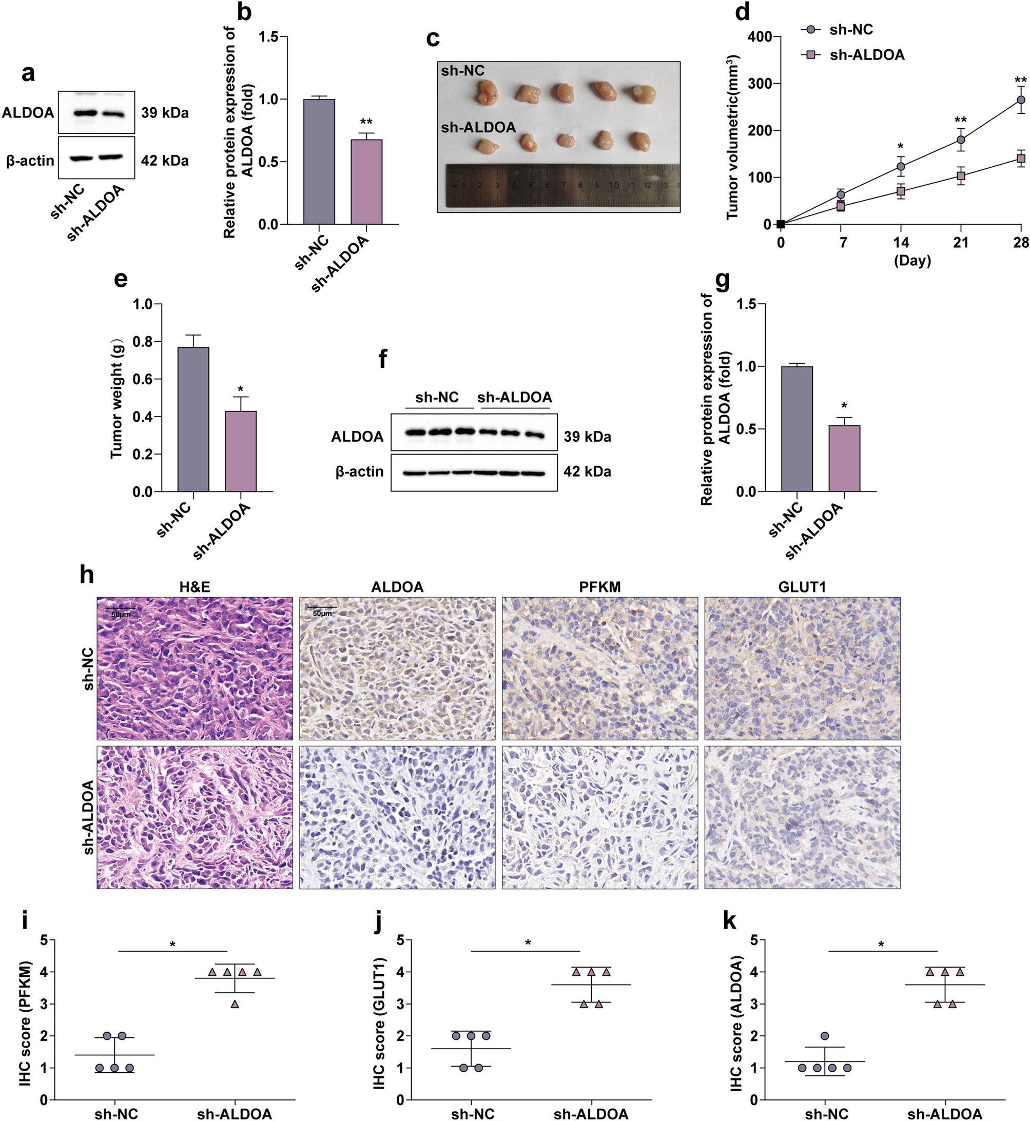
Figure 3

ALDOA promotes HCC cell tumorigenesis in vivo. (a,b) The knockdown efficiency of shRNA targeting ALDOA was detected by WB. Statistical data are shown. (c) Huh-7 cells transfected with Ctrl shRNA and ALDOA shRNA were injected respectively into nude mouse (n = 5), which were killed after 28 days. (d,e) Tumor weights and volumes were represented as the means of tumor weights ± SD. (f,g) WB results showing the protein expression levels of ALDOA in nude mouse tumour tissues. Statistical data are shown. (h–k) The tumor sections underwent IHC staining and H&E staining. Statistical data are shown. *P < 0.05; **P < 0.01.