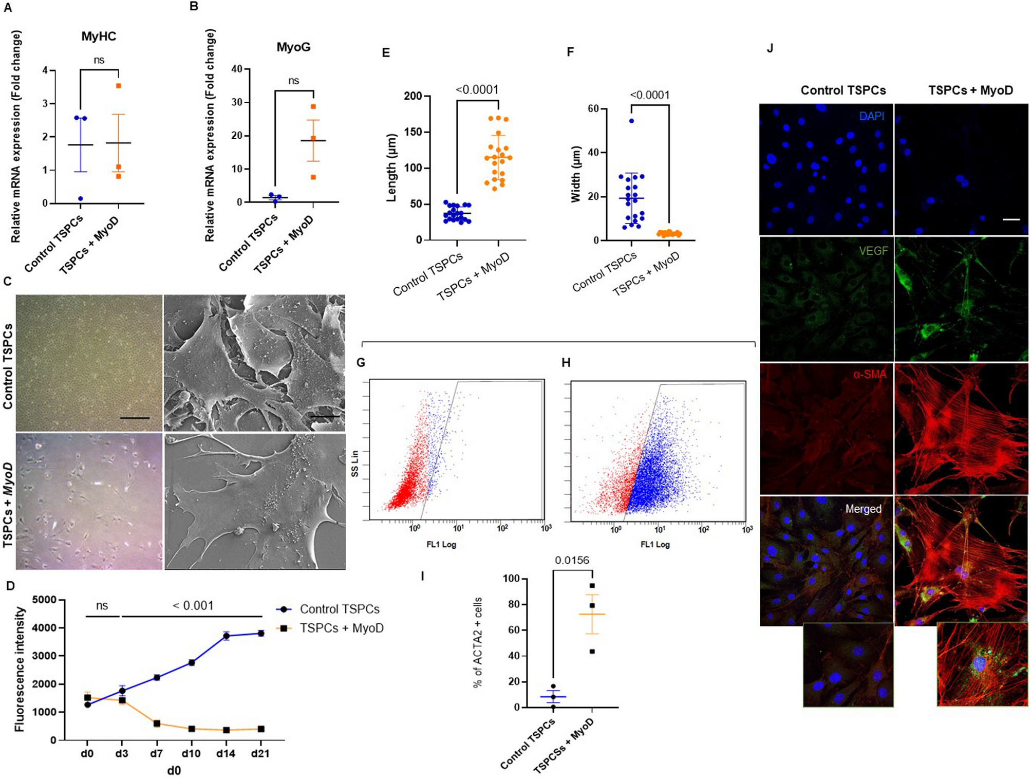
Figure 3

MyoD induces TSPCs to myofibroblasts reprogramming in vitro. (A) and (B) Acta2 and Col3a1 qRT-PCR quantification comparing 3 conditions: “control TSPCs”, “MyoD-expressing TSPCs (14 days after transfection)” and “TSPCs + MyoD + Xav939 treatment”. N = 3. (C) Representative morphological change 14 days after MyoD expression under inverted (scale bar, 50 μm) or scanning electron microscope (scale bar, 25 μm). (D) PrestoBlue cell viability assay of MyoD-expressing or control TSPCs. ***p < 0.001. (E) Cellular length comparison and (F) width (Control vs. MyoD-expressing TSPCs 14 days after transfection) using image J software, 20 microscopic fields, **p < 0.01. (G) FACS gating strategy for control TSPCs and (H) myofibroblasts. (I) FACS based quantification of ACTA2 + cells. *p < 0.05. N = 3. (J) Representative immunofluorescence images of MyoD-expressing TSPCs vs. control TSPCs stained for VEGF (green) and α-SMA (red). N = 3. Scale bar, 20 μm.