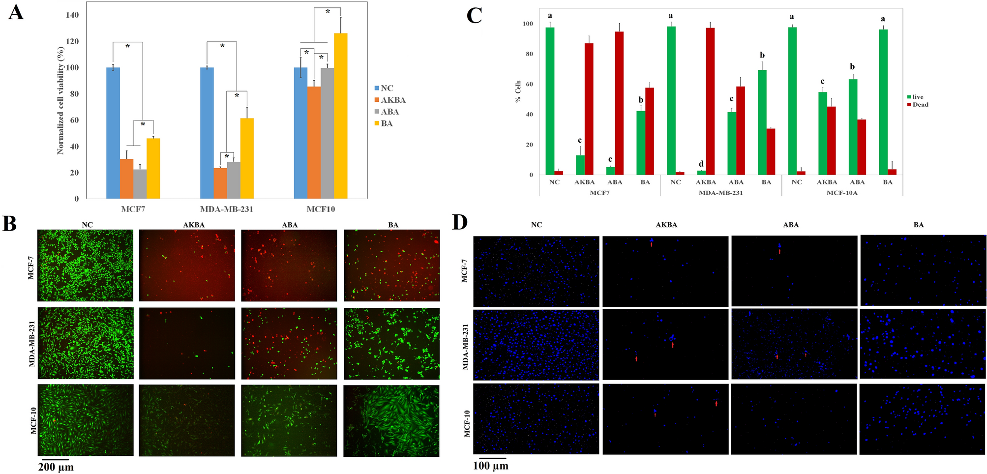
Figure 1

(A) the normalized viability of MCF-7, MDA-MB-231, and MCF-10A cells obtained by the MTT assay following 24 h treatment with AKBA, ABA, and BA in comparison with the negative control (NC). * indicated a significant difference (P < 0.05) (N value = 3). (B) Live and dead assay of MCF-7, MDA-MB-231, and MCF-10A after 24 h of treatment with AKBA, ABA, and BA in comparison with the negative control (NC). Green and Red are representing live and dead cells, respectively. (C) Quantitative analysis of live and dead staining of MCF-7, MDA-MB-231, and MCF-10A after 24 h of treatment with AKBA, ABA, and BA in comparison with the negative control (NC). a, b, c, and d indicate significant levels for the number of live cells (P < 0.05) (N value = 3). D. DAPI staining of MCF-7, MDA-MB-231, and MCF-10A after 24 h treatment with AKBA, ABA, and BA in comparison with the negative control (NC). Arrows represent apoptotic bodies.