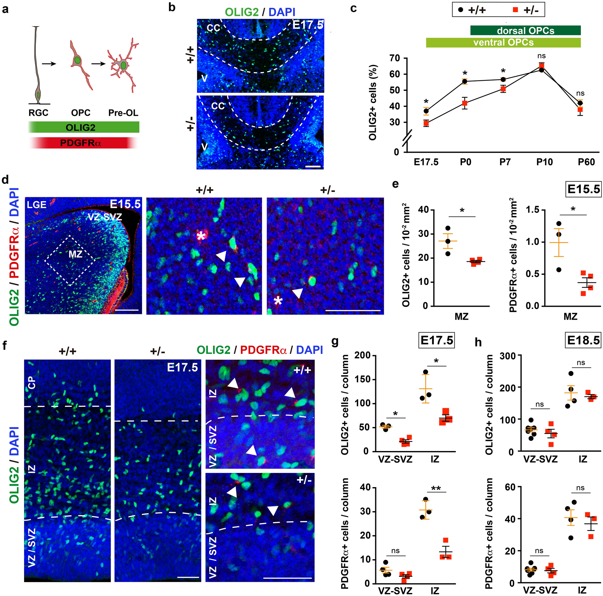
Figure 3

A deficit in ventral oligodendroglia cells during the development of Dyrk1a+/− mutants. (a) Scheme of progression along the oligodendroglial lineage from a radial glia progenitor (RGC) to a pre-myelinated oligodendrocyte (OL): OPC, oligodendroglial precursor cell. (b) Representative images of the central region of the corpus callosum (CC: defined by dashed lines) of Dyrk1a+/+ (+/+) and Dyrk1a+/− (+/−) E17.5 brains stained for OLIG2 and with the nuclei labelled by DAPI (blue): V, ventricle. (c) Percentage (mean ± SEM) of OLIG2+ cells (OLIG2+ cells/total cells) in this region at the developmental stages indicated. The ventral and dorsal origins of the OLIG2+ cells at these times is indicated. n = 3–9 embryos/animals each condition (1–3 litters each developmental stage). (d) Image of the lateral ganglionic eminence (LGE) of a control (+/+) E15.5 brain stained for OLIG2 and PDGFRα, and with the nuclei labelled by DAPI (blue), and magnifications of the region in the mantle zone (MZ, indicated by a dashed box) in a +/+ and +/− brain. Arrowheads indicate OLIG2+;PDGFRα+ oligodendroglial cells and the asterisks PDGFRα+ blood vessel cells: VZ-SVZ, ventricular and subventricular zones. (e) Mean density (± SEM) of OLIG2+ cells and OLIG2+;PDGFRα+ (PDGFRα+) cells in the MZ region indicated in d (dashed box) of E15.5 +/+ and +/− embryos. (f) Images of the dorsal telencephalon of E17.5 +/+ and +/− brains stained for OLIG2 and PDGFRα, and with the nuclei labelled by DAPI (blue) and magnifications of the OLIG2+;PDGFRα+ cells (arrowheads). (g, h) The mean number (± SEM) of OLIG2+ cells and PDGFRα+ cells quantified in the VZ-SVZ or the intermediate zone (IZ) of 200 μm wide columns at E17.5 (g) and E18.5 (h). Values in e, g and h correspond to individual embryos obtained from 1 to 3 litters: ns, not significant; *P < 0.05; **P < 0.01, Student’s t-test. Scale bar: 100 μm (b, d) and 50 μm (f).