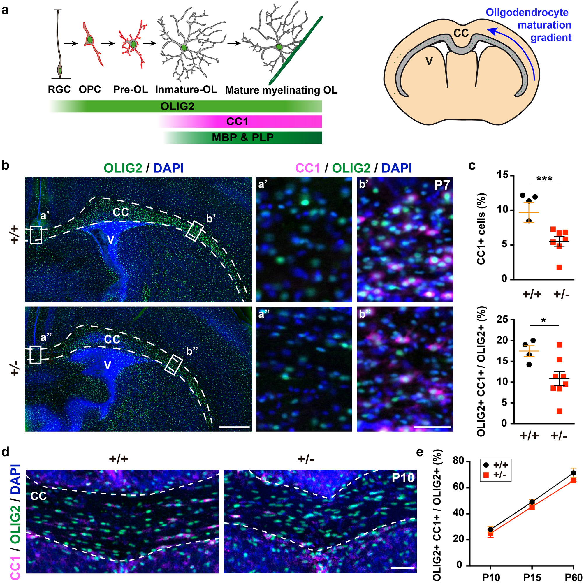
Figure 4

Oligodendroglial differentiation is delayed in the cerebral cortex of postnatal Dyrk1a+/− mice. (a) Schematic representation of oligodendroglial lineage progression from a radial glial cell (RGC) to a mature myelinating oligodendrocyte (OL), and a coronal brain section indicating the ventral to dorsal gradient of OL maturation in the corpus callosum (CC): OPC, oligodendrocyte precursor cell; V, ventricle. (b) Representative images of P7 Dyrk1a+/+ (+/+) and Dyrk1a+/− (+ /−) coronal brain sections stained for CC1 and OLIG2, and with the nuclei labelled by DAPI (blue). The CC is defined by the dashed lines. Cell counting was performed in the CC regions indicated by rectangles and the images on the right correspond to magnifications of these regions. Note that CC1+;OLIG2+ cells were only detected in the ventral area (b’ and b’’). (c) Percentage (mean ± SEM) of CC1+ cells (OLIG2+;CC1+ cells/total cells) and CC1+ oligodendroglial cells (OLIG2+;CC1+ cells/OLIG2+ cells) in these areas. The values represent individual animals obtained from 2 litters: *P < 0.05; ***P < 0.001, Student’s t-test. (d, e) Representative images of the central region of the CC in P10 + / + and + /- brains stained for CC1 and OLIG2, and with the nuclei labelled by DAPI (blue, d). Histogram showing the percentages (mean ± SEM) of CC1+ oligodendroglial cells in this area at P10, P15 and P60 (e): n = 4–8 animals each condition (1–3 litters each developmental stage). The differences between genotypes were not significant, two way ANOVA. Scale bars: 500 μm (b) and 50 μm (d and magnifications in b).