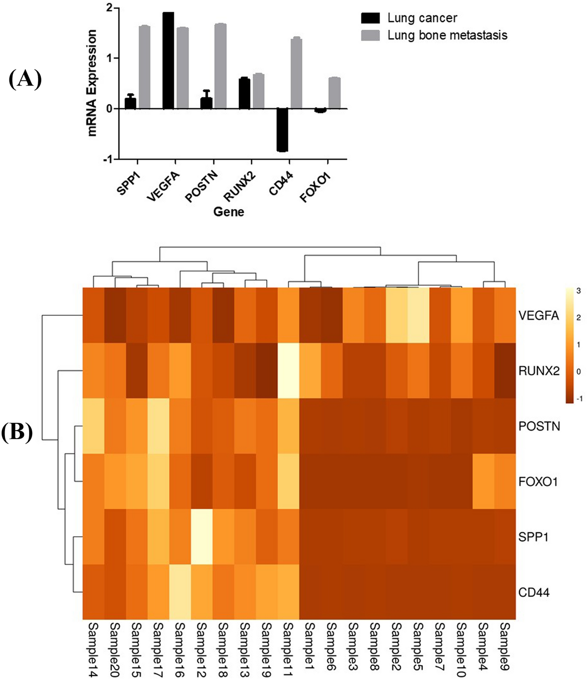
Figure 4

(A) Gene expression study using liquid biopsy approach. Primary lung EVs mRNA, advance stage lung cancer with bone metastases, as well normal EVs mRNA analysed with qRT-PCR. (B) Unsupervised hierarchical clustering of primary lung cancer with advanced stage bone metastatic samples. Clustering was based on six differentially expressed genes at a false discovery ratio level of 0.05. The colored bar specifies the variation in gene expression in target samples as compared to reference cells i.e., Brown, more expressed and cream, less expressed in target samples. Further, the black lines of the dendogram stand for the support for each clustering. The metric performed was Euclidean distance, with complete linkage for distance between clusters. 1 to 10 sample primary lung cancer and 11 to 20 samples for lung cancer bone metastasis.