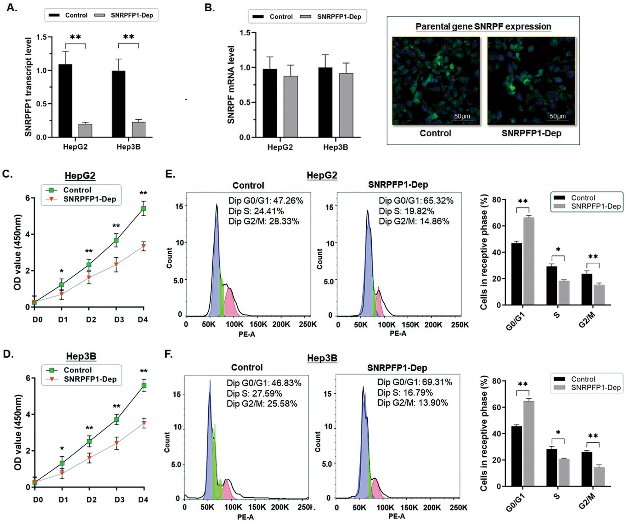
Figure 2

Depletion of SNRPFP1 represses cell proliferation in HCC cells and arrests cell cycles. (A) RT-qPCR assay was carried out to determine the effect of expression depletion on SNRPFP1 transcript in HCC cells. Depletion of SNRPFP1 transcript was conducted in HepG2 and Hep3B cells by using shRNA transfection. The RT-qPCR assay demonstrated the significant abrogation of SNRPFP1 transcript in both HepG2 and Hep3B cells (**P < 0.01). (B) The RT-qPCR assay and immunofluorescence were conducted to determine the change in the expression of the parental gene SNRPF when SNRPFP1 was depleted in HepG2 and Hep3B cells. No significant change in SNFPF expression was induced when the SNRPFP1 transcript was depleted. And the green fluorescent density indicating SNRPF expression in HCC cells made no significant change in comparison with the control. (C,D) The Flow cytometry detection of the cell cycle demonstrated that when SNRPFP1 transcript was abrogated in either HepG2 or Hep3B cells, the ability of cell proliferation was significantly impaired (*P < 0.05; **P < 0.01). (E,F) Flow cytometry was used for analyzing the cell cycle. The representative histograms demonstrate the cell cycle status in HepG2 and Hep3B cells. The cell cycle of both HepG2 and Hep3B cells was significantly arrested in G0/G1 phase by depleting the SNRPFP1 transcript. The results are means of three independent experiments ± SD. (*P < 0.05, **P < 0.01).