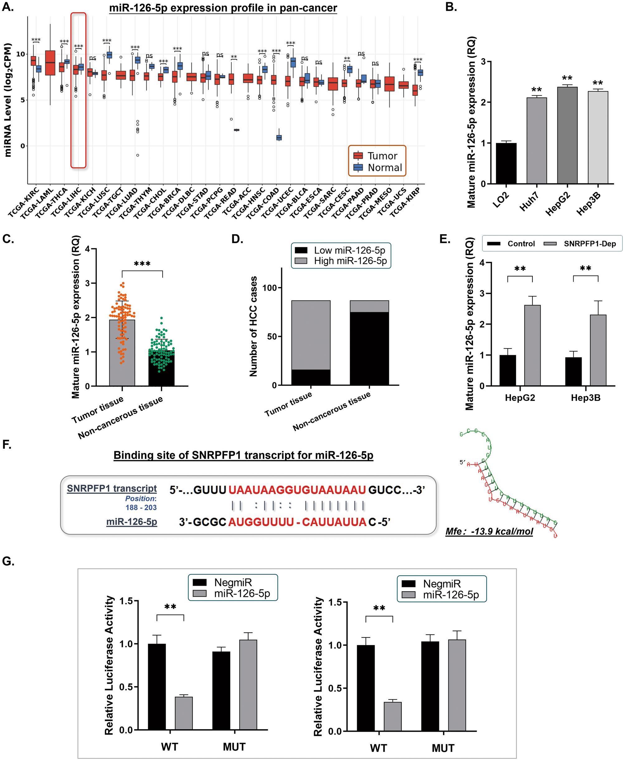
Figure 4

SNRPFP1 transcript negatively regulates miR-126-5p in HCC cells through its ceRNA effect. (A) The comprehensive expression profile of miR-126-5p in pan-cancers (**P < 0.001). (B) The RT-qPCR assay was carried out to detect the level of miR-126-5p expression. In comparison with the control LO2 cells, all three HCC cell lines presented significantly highly expressed miR-126-5p (**P < 0.01). (C) RT-qPCR assay was conducted in the 87 real patients’ specimens. The expression of miR-126-5p was significantly lower in tumor tissues, compared with the non-cancerous tissues (**P < 0.01). (D) Statistic of the number of cases concerning the expression of miR-126-5p in HCC specimens. The expression of miR-126-5p is significantly decreased in most of the tumor tissues (7187), and only a small portion of the adjacent non-cancerous tissues was detected with relatively higher miR-126-5p expression (16/87) (P < 0.01). (E) By using the RT-qPCR assay to detect the HepG2 and Hep3B cells with SNRPFP1 depletion, a significant increase of miR-126-5p expression was observed in both of the two HCC cell lines (**P < 0.01). (F) Predicted binding sequence of SNRPFP1 transcript with the seed sequence of miR-126-5p. The minimum free energy (Mfe) hybridization is calculated as: − 13.9 kcal/mol. (G) The direct interaction between SNRPFP1 transcript and miR-126-5p was checked by the dual-luciferase reporter assay. Both the HepG2 and Hep3B cells were transfected with the predicted binding site either wildtype (WT-binding site) or mutated (MUT-binding site). MiR-126-5p was up-regulated in these cells through mimics. Up-regulation of miR-126-5p significantly reduced the luciferase signal of these two HCC cells of the WT-binding site (HepG2 or Hep3B/miR-126-5p), compared with the negative control (NigmiR); And, the binding site mutated HepG2 and Hep3B cells suppressed this signal reduction effect (**P < 0.01).