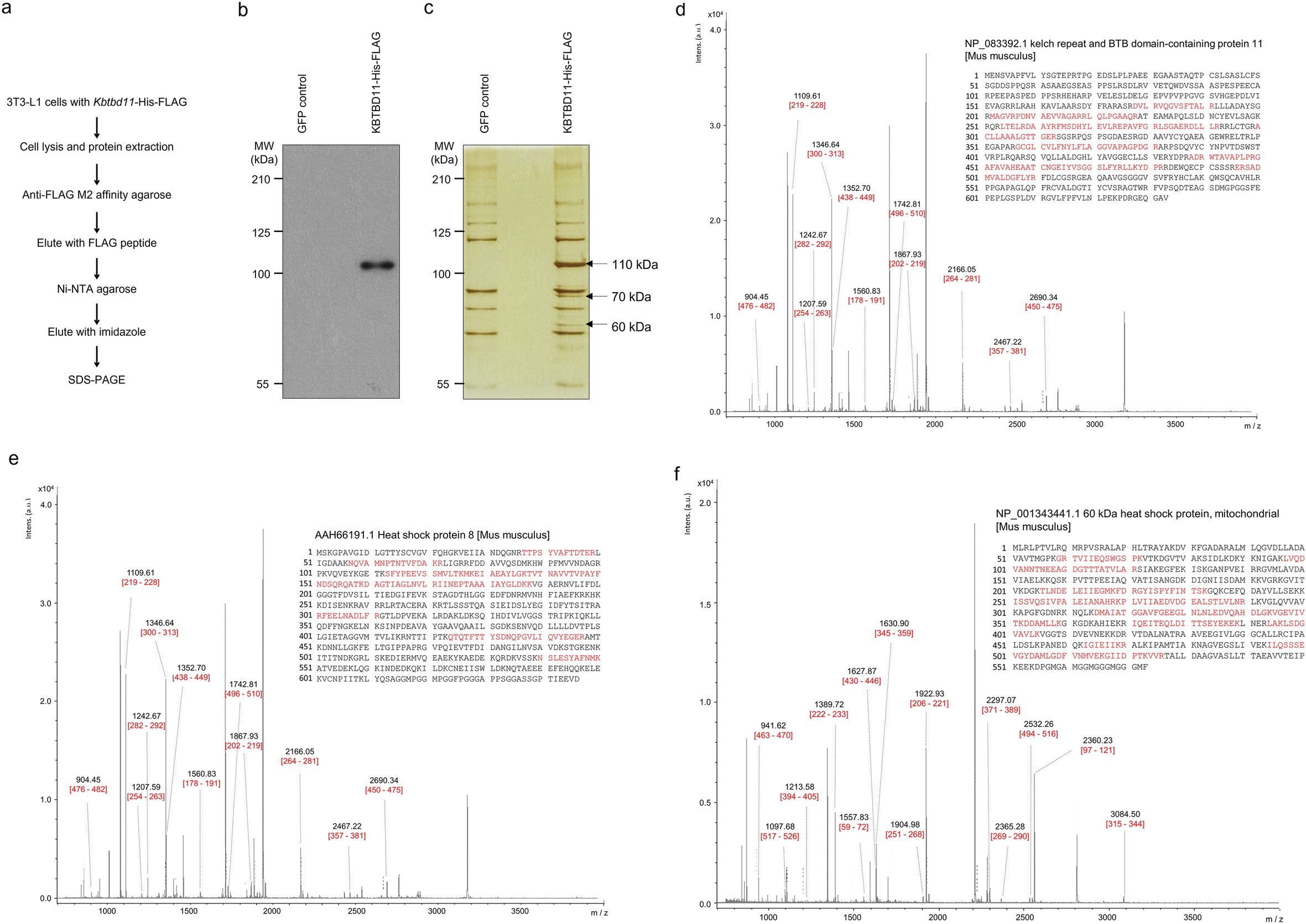
Figure 2

KBTBD11-interacting protein identification. (a) Schematic representation of the purification method of the KBTBD11-containing protein complexes using tandem affinity purification. (b) The KBTBD11-FLAG-His protein was immunoblotted using an anti-FLAG antibody. (c) The protein complexes containing KBTBD11-FLAG-His were separated using SDS-PAGE and subjected to silver staining. The samples were purified from differentiated 3T3-L1 adipocytes (day 4) infected with FLAG-His-tagged KBTBD11 adenovirus. (d–f) MALDI-TOF MS identification of the protein complexes containing KBTBD11-FLAG-His. Representative MALDI-TOF spectra of the indicated protein bands (d, 110 kDa; e, 70 kDa; f, 60 kDa). The identification details show the encoded proteins from Mascot searches.