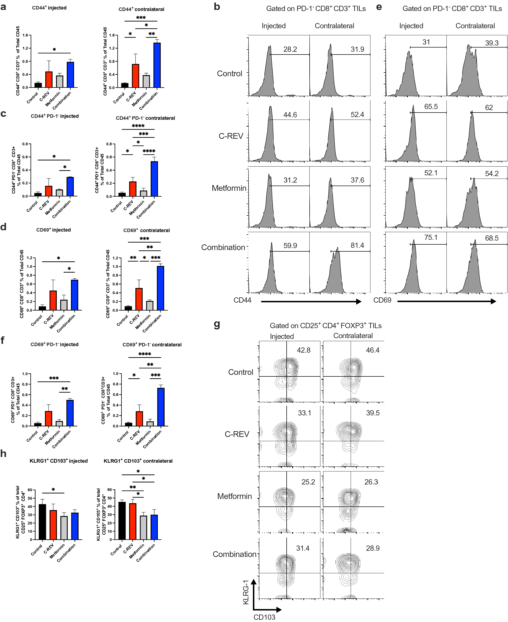
Figure 3

Combination therapy promotes effector CD44+ CD8+ PD1- and decreased terminally-differentiated CD103+ KLRG-1+ T-regulatory cells. Mice were inoculated with Pan02 tumors as indicated in Fig. 1a, and tumors and TDLNs were collected as previously shown. (a) Bar graphs show the percentage of CD44+ CD8+ CD3+ cells on the injected and contralateral sides. (b) Representative histograms show CD44+ expression on CD8+ CD3+ PD-1− cells on the injected and contralateral sides. (c) Bar graphs show the percentage of CD44+ PD-1− CD8+ CD3+ cells on the injected and contralateral sides. (d) Bar graphs show the percentage of CD69+ CD8+ CD3+ cells on the injected and contralateral sides. (e) Representative histograms show CD69+ expression on CD8+ CD3+ PD-1− cells on the injected and contralateral sides. (f) Bar graphs show the percentage of CD69+ PD-1− CD8+ CD3+ cells on the injected and contralateral sides. (g) A representative dot plot shows CD103+ KLRG-1+ expression on CD4+ CD25+ FOXP3+ tumor-infiltrating T-reg cells on the injected and contralateral sides. (h) Bar graphs show the percentage of CD103+ KLRG-1+ expression on CD4+ CD25+ FOXP3+ tumor-infiltrating T-reg cells on the injected and contralateral sides. Data are presented as mean ± SD (n = 4 mice). This experiment was conducted at least two times. One-way ANOVA with a post-hoc Tukey’s tests was performed. * p < 0.05, ** p < 0.01, *** p < 0.001, **** p < 0.0001.