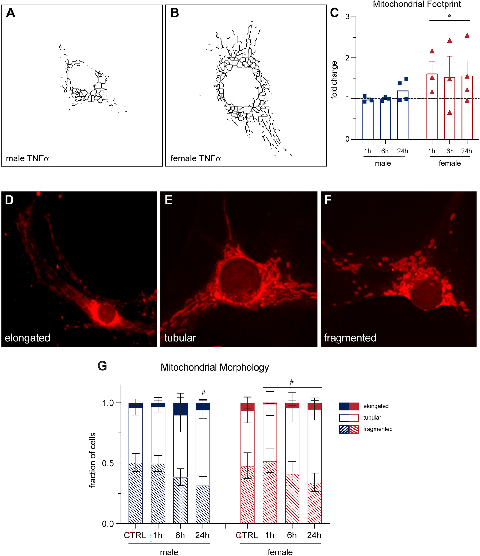
Figure 4

Mitochondrial morphology changes in both sexes in response to TNFα treatment in vitro. (A,B) Female cells increased their mitochondrial footprint compared to males with TNFα treatment, determined using Fiji MiNA software. (C) Bars indicate mean (fold change of mean footprint/ diameter, normalized to untreated controls) ± standard error mean (SEM). Dashed line represents untreated condition mean n = 4 experiments. *P < 0.05, sex factor, two-way ANOVA. (D–F) Cells were manually scored into three categories of mitochondrial morphology; elongated, tubular, and fragmented. (G) The morphology breakdown changed in males with 24 h of TNFα treatment, and in females with 1, 6 and 24 h of treatment. Bars indicate mean fraction of cells ± standard error mean (SEM) n = 4 experiments. #P < 0.0083, Fisher exact test, Bonferroni’s multiple comparison.