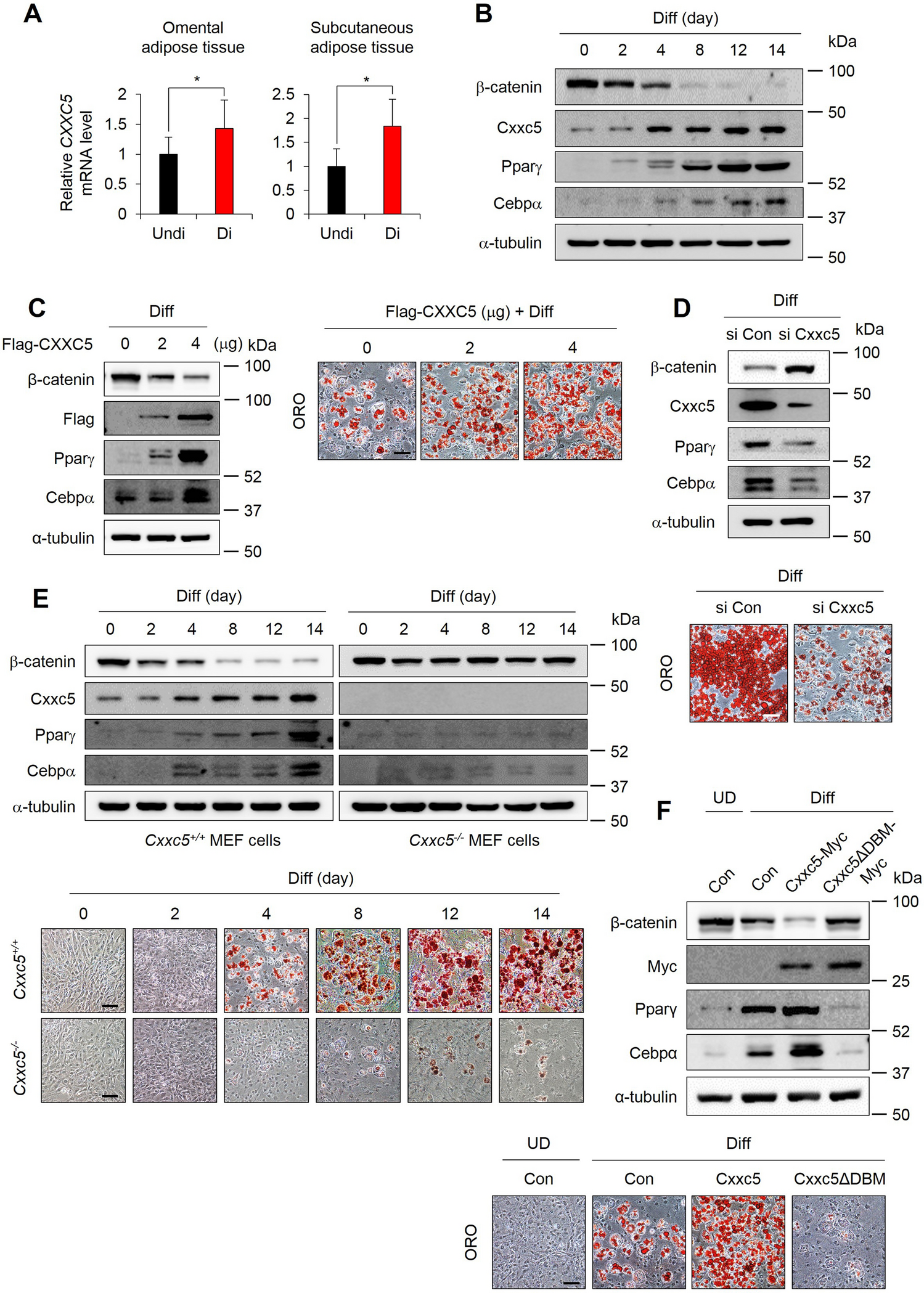
Figure 1

Inhibition of CXXC5-Dvl attenuates adipogenic differentiation in 3T3-L1 preadipocytes. (A) expression level of CXXC5 in undifferentiated and differentiated adipocytes of omental and subcutaneous fat pad from patients with obesity (GSE1657, n = 3 per group). (B) 3T3-L1 preadipocytes were time-dependently differentiated upto 14 days. (C) 3T3-L1 preadipocytes were transfected with pcDNA3.0-Cxxc5-Flag at a concentration of 0, 2, 4 µg then differentiated for 7 days. (D) 3T3-L1 preadipocytes were transfected with Cxxc5 siRNA and control siRNA then differentiated for 14 days. (E) Cxxc5+/+ and Cxxc5−/− MEFs were time-dependently differentiated upto 14 days. (F) 3T3-L1 preadipocytes were transfected with pcDNA3.1-Cxxc5-Myc and pcDNA3.1-Cxxc5ΔDBM-Myc together with corresponding control plasmid then differentiated for 7 days. Scale bar, 100 µm. Results are expressed as mean ± SD., *P < 0.05, versus undifferentiated group. MEFs mouse embryonic fibroblasts. UD undifferentiated adipocytes, Diff differentiated adipocytes.