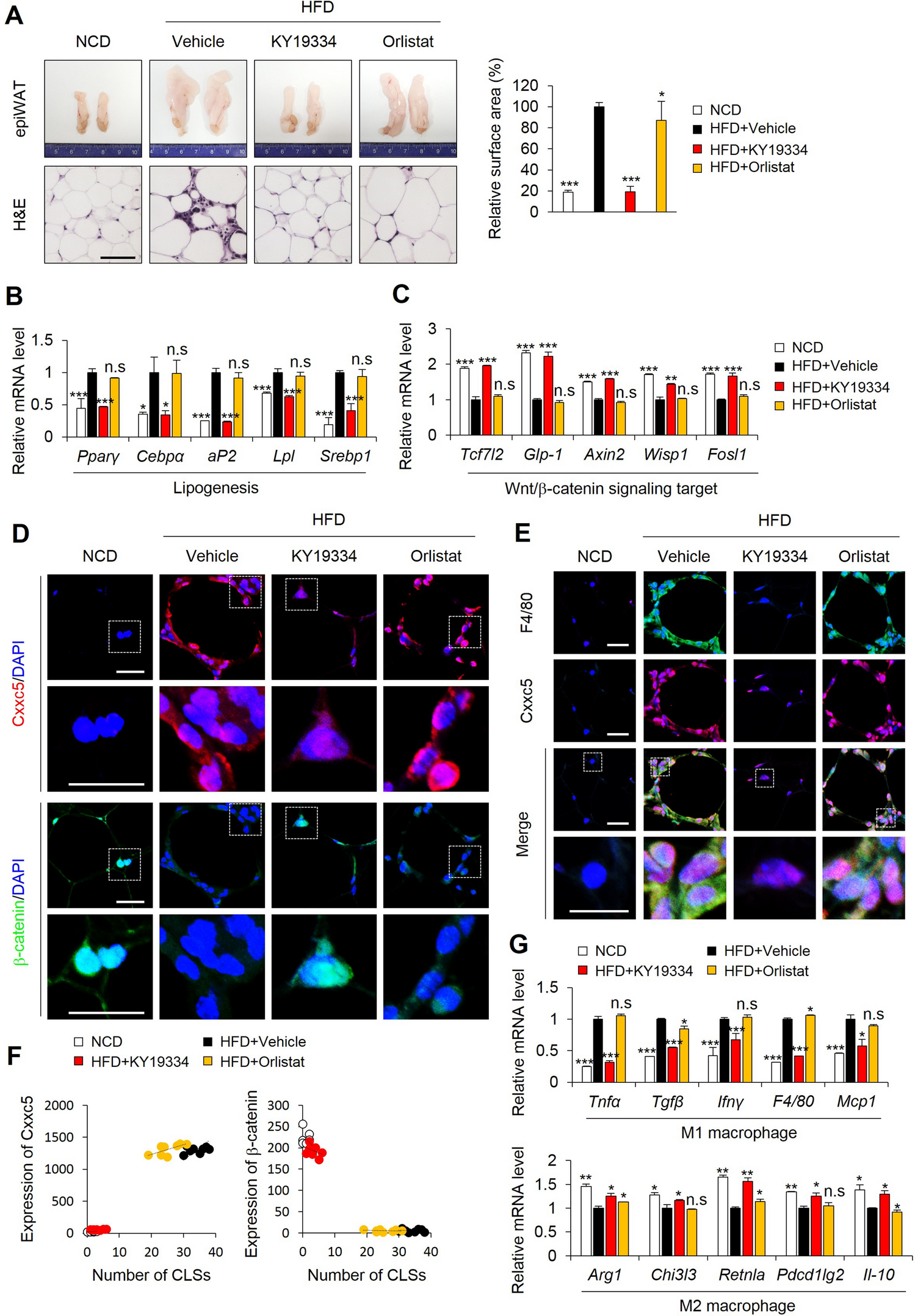
Figure 3

KY19334 treatment reduces adipogenesis and inflammation in epiWAT. C57BL/6 mice fed the NCD or HFD were administered as described in the legend of Fig. 2. (A) Representative images of epiWAT and H&E staining. Quantification analyses of adipocyte cell size of epiWAT. (B,C) Relative expression levels of marker genes for lipogenesis (B) and Wnt/β-catenin signaling target (C) (n = 3 per group). (D) Representative IHC images for Cxxc5 and β-catenin in the epiWAT. Quantitative mean intensity value of IHC staining of Cxxc5 and β-catenin. (E) Representative IHC images for F4/80 and Cxxc5 in the epiWAT. (F) The correlation of Cxxc5 and β-catenin expression with the number of CLSs. (G) Relative expression levels of marker genes for M1 and M2 macrophage. Scale bar, 100 µm. Results are expressed as mean ± SD., n = 3 per group, *P < 0.05, **P < 0.01, ***P < 0.001, n.s indicates non-significance with HFD-fed vehicle group. NCD normal chow diet, HFD high-fat diet, epiWAT epididymal white adipose tissue, CLSs crown-like structures.