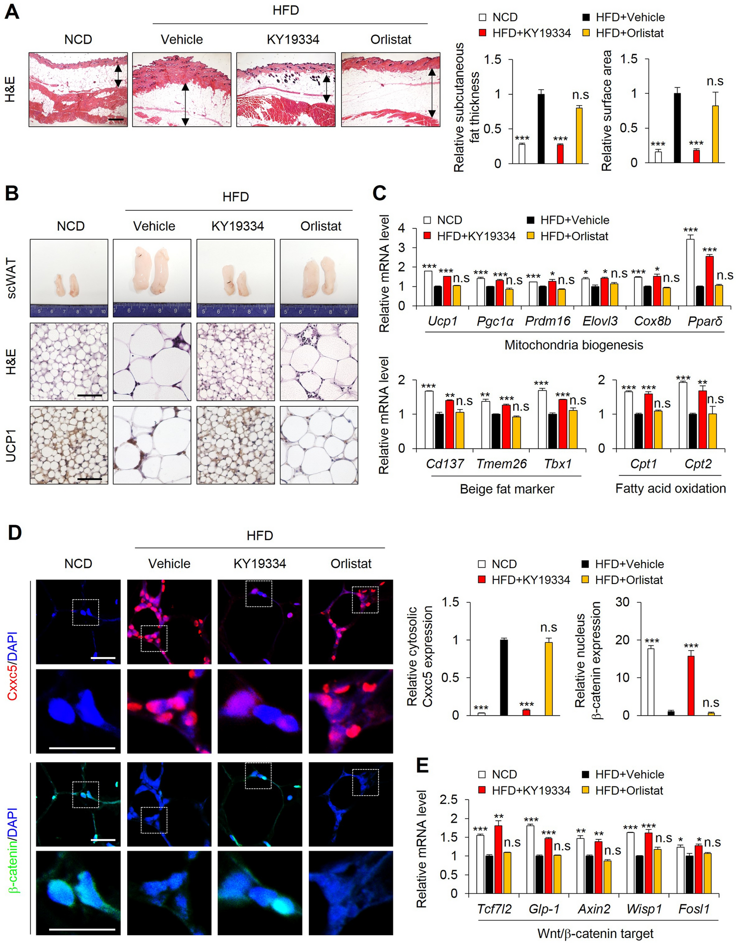
Figure 4

KY19334 treatment reduces adipogenesis and promotes adipose tissue browning in scWAT. C57BL/6 mice fed the NCD or HFD were administered as described in the legend of Fig. 2. (A) Representative images of H&E staining of scWAT. Scale bar, 100 µm. Quantitative analyses of subcutaneous fat thickness and adipocyte cell size. (B) Representative images of scWAT, H&E staining, and Ucp1 immunohistochemistry of scWAT. (C) Relative expression levels of marker genes for mitochondria biogenesis, beige fat and fatty acid oxidation. (D) Representative IHC images for Cxxc5 and β-catenin in the scWAT (left panel) and quantitative analyses of IHC staining for CXXC5 and β-catenin (right panel). (E) Relative expression levels of marker genes for Wnt/β-catenin target. Scale bar, 100 µm. Results are expressed as mean ± SD., n = 3 per group, *P < 0.05, **P < 0.01, ***P < 0.001, n.s indicates non-significance with HFD-fed vehicle group. NCD normal chow diet, HFD high-fat diet, scWAT subcutaneous white adipose tissue, Ucp1 uncoupling protein 1.