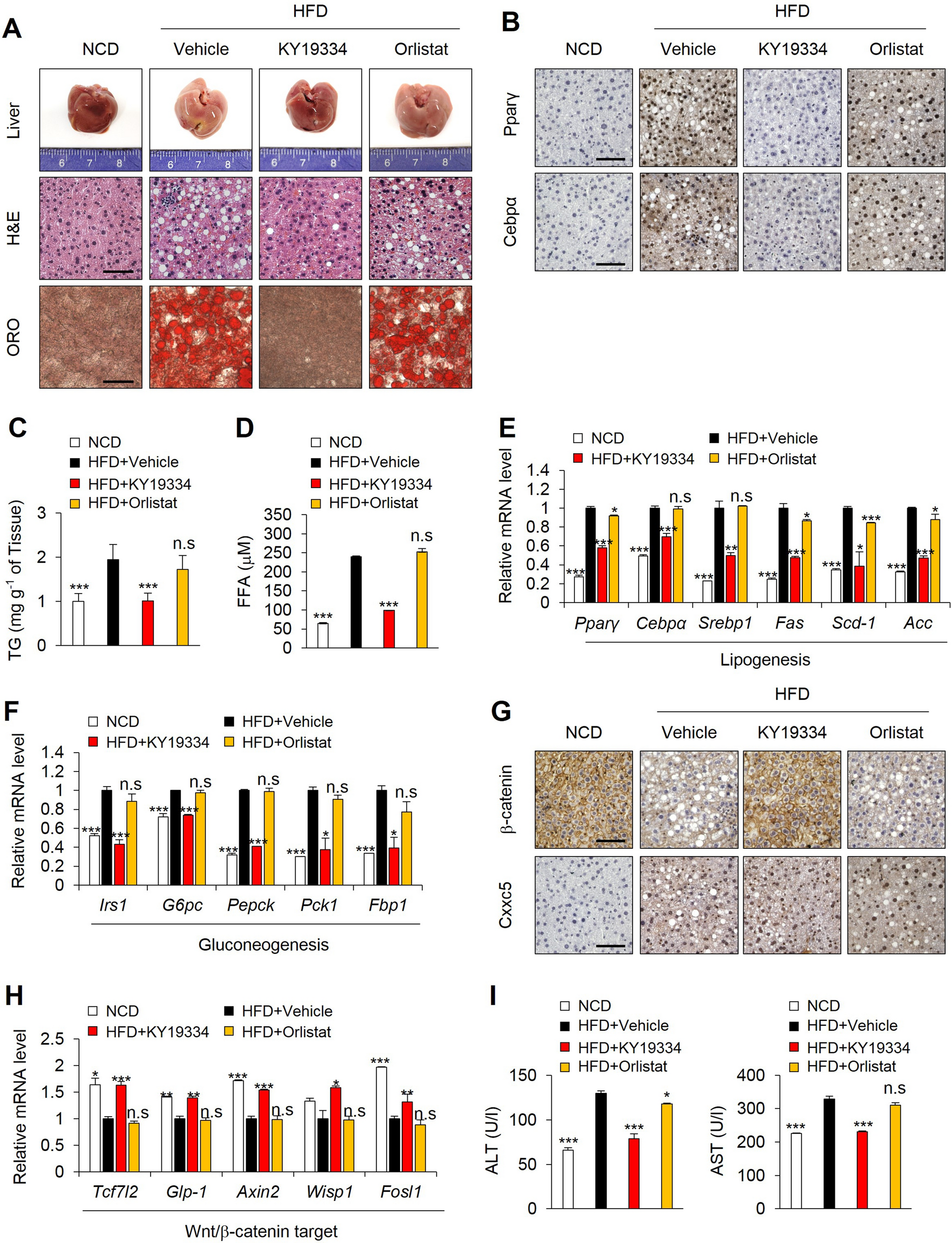
Figure 5

KY19334 treatment prevents hepatic steatosis and improves glucose homeostasis. C57BL/6 mice fed the NCD or HFD were administered as described in the legend of Fig. 2. (A) Representative images of liver, H&E staining, and Oil Red O staining. (B) Representative images of Pparγ and Cebpα immunohistochemistry of liver. (C) TG concentration in liver tissues. (D) Plasma concentration of FFA. (E,F) Relative expression levels of marker genes for lipogenesis (E) and gluconeogenesis (F) (n = 3 per group). (G) Representative images of β-catenin and Cxxc5 immunohistochemistry of liver. (H) Relative expression levels of marker genes for Wnt/β-catenin target. (I) Plasma concentration of ALT and AST. Scale bar, 100 µm. Results are expressed as mean ± SD., n = 3 per group, *P < 0.05, **P < 0.01, ***P < 0.001, n.s indicates non-significance with HFD-fed vehicle group. NCD normal chow diet, HFD high-fat diet, TG triglyceride, FFA free fatty acid, ALT alanine transaminase, AST aspartate transaminase.